孩子,永远是我们心中最温柔的软肋,他们是东升的旭日,是未来的希望。教育是全社会的共同事业,让孩子沐浴在阳光下健康成长,拥有一个快乐的童年是我们共同的责任。
上海三育教育管理有限公司心系贫困山区的孩子,在旗下幼儿园师生的积极响应下启动“三育宝贝,携手山区孩子读书计划”公益助学项目,为贫困山区的孩子们插上梦想的翅膀,满足他们对知识的渴望,通过提供优秀的课外图书拓宽他们的视野,助力他们自由翱翔,为中国教育的健康发展贡献力量。

无论你在哪里,让我们一起读书,一起成长!
每次去到乡村小学,当我们蹲下身去,给孩子们一句最简单的鼓励,他们的眼睛就亮起来了,当他们看到一本好书,他们的眼睛就更加亮起来了。我们能看到他们按捺不住的渴望,渴望破茧,然后飞越,飞越生活的鸿沟。只需要一点点爱心支持,也许就会给到远方的一位乡村孩子走出大山的希望。

捐赠回馈:图书角冠名+公益体验之旅
1)如果单位或个人捐赠一个图书角(2000元),就可以为图书角单独冠名。
2)我们会邀请部分捐赠代表,由三育教育全程提供差旅费,奔赴乡村学校亲自体验图书角建设、故事分享会、阅读推广培训等。
3)建成后我们也会给您反馈图文并茂的建角报告,所有善款做到完全公开透明。
4)关于捐赠、冠名等事项,欢迎您主动咨询交流:方舟,15189557921(微信号同)。
公益项目简介:班班有个图书角
2009年全国首创至今已经成熟运作10年,精选全球经典童书按照不同年级进行科学搭配,组成涵盖“人文、艺术和科学”的知识营养套餐,直接在乡村学校的每个班级建立图书角,让孩子们与童书零距离,随时随地自由借阅。该项目在2015年荣获“年度阅读推广机构”和“华文领读者大奖.阅读项目奖”;连续三年位列“中国民间公益组织透明度和公信力排行榜(GTI)TOP10;2017年荣获“【4A】级社会组织”称号;2018年4月“班班有个图书角”入选中国好公益平台“优质公益产品”。




项目预算明细:
每个小学图书角标准建设费用为2000元(幼儿园为2100元),包括70册经典童书、一个标准定制书架、一套图书角配件(包括名称条、图书标签、管理手册)、2年周期内的图书角执行及后续阅读推广服务费用和机构行政管理费。


项目执行计划:
1、图书角项目学校筛选与前期动员:根据项目发起方的计划,在湖南株洲醴陵市、湖北黄冈市团风县、重庆彭水县、河南商丘市梁园区、河南开封市兰考县、辽宁凌源市等地筛选出需要以及支持图书角项目的乡村小学或幼儿园,建设部进行电话评估筛选,确定最终班级图书角的建设学校名单;并通过电话与实地相结合的方式做好前期动员,让项目学校校长、项目干事充分了解项目背景和阅读助学价值。
2、图书角物资采购与发货:建设部联系图书供应商、书架供应商,进行图书角的物资采购、按照学校和班级分别打包装箱,并通过物流配送到项目学校所在地的县城,由学校负责签收、运回。
3、图书角实地建设与培训:建设部工作人员和志愿者或捐赠者,奔赴项目学校,和学校师生共同开展班级图书角的实地建设,并给班主任老师和图书角管理员进行《图书角借阅管理培训》和《儿童图书和常规阅读推广基础培训》。
4、首次教师阅读推广培训:图书角建设完成后的2个月内,阅读研究与推广中心的工作人员,邀请一名全国公益讲师和成长起来的一名乡村种子教师,给新建的图书角项目学校校长、语文老师等进行《班级阅读推广进阶培训》:包括阅读示范课教研,分享班级阅读推广的实践方法与经验等。
5、图书角项目回访评估:相信老师和孩子,相信岁月,相信种子,静待花开。两年的项目服务周期到达后,启动对该批次项目学校的效果评估,并向捐赠方呈报定量和定性研究相结合的评估报告。如果通过评估,就针对这批学校启动第二个两年项目周期的服务募款,对图书角图书进行A/B套图书的更新增补。
捐赠发票开具说明:
1)若需要开具公益捐赠票据,请扫描以下二维码进行开票。
2)可点击“火堆公益”底部菜单栏【我】,进入个人中心,点击【发票报销】进行开票申请及开票历史查询。
3)基于人工成本、邮寄成本、工作效率等因素的考虑,火堆公益将为捐赠200元及以上的捐赠人免费邮寄票据,捐赠200元以下的捐赠人将采用到付邮费的形式,请您谅解,按需申请,火堆公益工作人员将在三个工作日内进行处理,一旦发票寄出,您将会收到邮寄信息。
4)火堆公益承诺专款专用,定期披露该项目资金使用情况。

项目发起方:上海三育教育管理有限公司
上海三育教育管理有限公司成立于2002年,多年来深耕幼教产业,服务横跨幼儿园、 早教中心、培训中心、出版发行、师资培训等领域,目前有“三之三” 、“欧顿”等多个品牌,服务区域遍布上海、江苏、浙江、广东、重庆、湖北、湖南、河南、安徽、吉林、天津、山东等省市,随着三育教育的发展,直营幼儿园达百余家,服务区域稳步增长。
2017 年,三育教育成为联想控股战略投资企业,传承联想控股“产业报国”的文化使命,坚守“幼吾幼以及人之幼”的办学精神,借助健全的管理体系,创造教育的核心价值。以“成为卓越的教育集团”为愿景,尽企业之力协助中国幼儿教育发展,为万千幼儿提供优质的学前教育服务。
项目执行方:担当者行动教育基金会
担当者行动教育基金会是在福建省民政厅正式登记注册的非公募基金会组织,已取得“非营利组织免税资格认定”和“捐赠税前扣除资格” 两项财税认证。
十五年来,我们通过高品质的“儿童图书捐赠-乡村教师成长支持-儿童阅读课程支持-专家志愿者支持构建起可持续的“基础服务+深度服务”阅读助学体系。2015年荣获“年度阅读推广机构”和“华文领读者大奖.阅读项目奖”;连续三年位列“中国民间公益组织透明度和公信力排行榜(GTI)TOP10”;2017年荣获“【4A】级社会组织”称号;2018年4月“班班有个图书角”入选中国好公益平台“优质公益产品”。
公募支持方:上海真爱梦想公益基金会
上海真爱梦想公益基金会是一家由金融机构和上市公司的专业管理人员发起与运营的公益组织,2008年8月14日在上海民政局注册成为非公募基金会,2014年1月26日获批改制为公募基金会。自2011年开始,连续四年蝉联《福布斯》“中国慈善基金榜”榜首,被誉为“中国最透明的基金会”。火堆公益由真爱梦想公益基金会内部孵化的独立团队创建并运营,是一个为公益创变π提供专业服务的平台,帮助初创NGO、有公益梦想的个人或团体公益梦想连接资源、提供公益咨询服务、帮助公众筹款、促进公益人的发展。
| 项目预算 | 备注 | 预算金额 |
|---|---|---|
| 图书 | 58,750.00 元 | |
| 书架 | 15,000.00 元 | |
| 书架运费 | 5,000.00 元 | |
| 图书角配件 | 1,000.00 元 | |
| 2年图书角执行与项目推广 | 12,750.00 元 | |
| 行政管理费(按8%提取) | 7,500.00 元 | |
| 项目总预算 | 100,000.00 元 |
| 项目预算 | 备注 | 预算金额 |
|---|---|---|
| 图书 | 58,750.00 元 | |
| 书架 | 15,000.00 元 | |
| 书架运费 | 5,000.00 元 | |
| 图书角配件 | 1,000.00 元 | |
| 2年图书角执行与项目推广 | 12,750.00 元 | |
| 行政管理费(按8%提取) | 7,500.00 元 | |
| 项目总预算 | 100,000.00 元 | |
表格里的备注信息,可在电脑上查看。
您的捐赠票据,将由发起机构“上海真爱梦想公益基金会”负责开具。如需领取捐赠票据,请在匿名捐赠时填写申请票据,或者注册登录后到个人中心申请票据。
1、您的捐赠款,由“上海真爱梦想公益基金会”负责接收。如有项目疑问等,请联系他们。
2、联系电话:021-60470338 官方网址:http://www.adream.org
客服咨询
QQ:2139452761
电话:021-60146234-8019
合作咨询
王晶晶(业务合作)021-60146234-8033 邮箱:jingjing.wang@lianquan.org
张亚妮(客服咨询)021-60146234-8019 邮箱:yani.zhang@lianquan.org
已收藏
未收藏
8.5
孩子,永远是我们心中最温柔的软肋,他们是东升的旭日,是未来的希望。教育是全社会的共同事业,让孩子沐浴在阳光下健康成长,拥有一个快乐的童年是我们共同的责任。
上海三育教育管理有限公司心系贫困山区的孩子,在旗下幼儿园师生的积极响应下启动“三育宝贝,携手山区孩子读书计划”公益助学项目,为贫困山区的孩子们插上梦想的翅膀,满足他们对知识的渴望,通过提供优秀的课外图书拓宽他们的视野,助力他们自由翱翔,为中国教育的健康发展贡献力量。

无论你在哪里,让我们一起读书,一起成长!
每次去到乡村小学,当我们蹲下身去,给孩子们一句最简单的鼓励,他们的眼睛就亮起来了,当他们看到一本好书,他们的眼睛就更加亮起来了。我们能看到他们按捺不住的渴望,渴望破茧,然后飞越,飞越生活的鸿沟。只需要一点点爱心支持,也许就会给到远方的一位乡村孩子走出大山的希望。

捐赠回馈:图书角冠名+公益体验之旅
1)如果单位或个人捐赠一个图书角(2000元),就可以为图书角单独冠名。
2)我们会邀请部分捐赠代表,由三育教育全程提供差旅费,奔赴乡村学校亲自体验图书角建设、故事分享会、阅读推广培训等。
3)建成后我们也会给您反馈图文并茂的建角报告,所有善款做到完全公开透明。
4)关于捐赠、冠名等事项,欢迎您主动咨询交流:方舟,15189557921(微信号同)。
公益项目简介:班班有个图书角
2009年全国首创至今已经成熟运作10年,精选全球经典童书按照不同年级进行科学搭配,组成涵盖“人文、艺术和科学”的知识营养套餐,直接在乡村学校的每个班级建立图书角,让孩子们与童书零距离,随时随地自由借阅。该项目在2015年荣获“年度阅读推广机构”和“华文领读者大奖.阅读项目奖”;连续三年位列“中国民间公益组织透明度和公信力排行榜(GTI)TOP10;2017年荣获“【4A】级社会组织”称号;2018年4月“班班有个图书角”入选中国好公益平台“优质公益产品”。




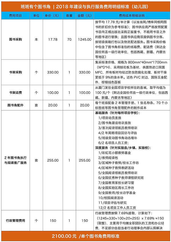
项目预算明细:
每个小学图书角标准建设费用为2000元(幼儿园为2100元),包括70册经典童书、一个标准定制书架、一套图书角配件(包括名称条、图书标签、管理手册)、2年周期内的图书角执行及后续阅读推广服务费用和机构行政管理费。


项目执行计划:
1、图书角项目学校筛选与前期动员:根据项目发起方的计划,在湖南株洲醴陵市、湖北黄冈市团风县、重庆彭水县、河南商丘市梁园区、河南开封市兰考县、辽宁凌源市等地筛选出需要以及支持图书角项目的乡村小学或幼儿园,建设部进行电话评估筛选,确定最终班级图书角的建设学校名单;并通过电话与实地相结合的方式做好前期动员,让项目学校校长、项目干事充分了解项目背景和阅读助学价值。
2、图书角物资采购与发货:建设部联系图书供应商、书架供应商,进行图书角的物资采购、按照学校和班级分别打包装箱,并通过物流配送到项目学校所在地的县城,由学校负责签收、运回。
3、图书角实地建设与培训:建设部工作人员和志愿者或捐赠者,奔赴项目学校,和学校师生共同开展班级图书角的实地建设,并给班主任老师和图书角管理员进行《图书角借阅管理培训》和《儿童图书和常规阅读推广基础培训》。
4、首次教师阅读推广培训:图书角建设完成后的2个月内,阅读研究与推广中心的工作人员,邀请一名全国公益讲师和成长起来的一名乡村种子教师,给新建的图书角项目学校校长、语文老师等进行《班级阅读推广进阶培训》:包括阅读示范课教研,分享班级阅读推广的实践方法与经验等。
5、图书角项目回访评估:相信老师和孩子,相信岁月,相信种子,静待花开。两年的项目服务周期到达后,启动对该批次项目学校的效果评估,并向捐赠方呈报定量和定性研究相结合的评估报告。如果通过评估,就针对这批学校启动第二个两年项目周期的服务募款,对图书角图书进行A/B套图书的更新增补。
捐赠发票开具说明:
1)若需要开具公益捐赠票据,请扫描以下二维码进行开票。
2)可点击“火堆公益”底部菜单栏【我】,进入个人中心,点击【发票报销】进行开票申请及开票历史查询。
3)基于人工成本、邮寄成本、工作效率等因素的考虑,火堆公益将为捐赠200元及以上的捐赠人免费邮寄票据,捐赠200元以下的捐赠人将采用到付邮费的形式,请您谅解,按需申请,火堆公益工作人员将在三个工作日内进行处理,一旦发票寄出,您将会收到邮寄信息。
4)火堆公益承诺专款专用,定期披露该项目资金使用情况。

项目发起方:上海三育教育管理有限公司
上海三育教育管理有限公司成立于2002年,多年来深耕幼教产业,服务横跨幼儿园、 早教中心、培训中心、出版发行、师资培训等领域,目前有“三之三” 、“欧顿”等多个品牌,服务区域遍布上海、江苏、浙江、广东、重庆、湖北、湖南、河南、安徽、吉林、天津、山东等省市,随着三育教育的发展,直营幼儿园达百余家,服务区域稳步增长。
2017 年,三育教育成为联想控股战略投资企业,传承联想控股“产业报国”的文化使命,坚守“幼吾幼以及人之幼”的办学精神,借助健全的管理体系,创造教育的核心价值。以“成为卓越的教育集团”为愿景,尽企业之力协助中国幼儿教育发展,为万千幼儿提供优质的学前教育服务。
项目执行方:担当者行动教育基金会
担当者行动教育基金会是在福建省民政厅正式登记注册的非公募基金会组织,已取得“非营利组织免税资格认定”和“捐赠税前扣除资格” 两项财税认证。
十五年来,我们通过高品质的“儿童图书捐赠-乡村教师成长支持-儿童阅读课程支持-专家志愿者支持构建起可持续的“基础服务+深度服务”阅读助学体系。2015年荣获“年度阅读推广机构”和“华文领读者大奖.阅读项目奖”;连续三年位列“中国民间公益组织透明度和公信力排行榜(GTI)TOP10”;2017年荣获“【4A】级社会组织”称号;2018年4月“班班有个图书角”入选中国好公益平台“优质公益产品”。
公募支持方:上海真爱梦想公益基金会
上海真爱梦想公益基金会是一家由金融机构和上市公司的专业管理人员发起与运营的公益组织,2008年8月14日在上海民政局注册成为非公募基金会,2014年1月26日获批改制为公募基金会。自2011年开始,连续四年蝉联《福布斯》“中国慈善基金榜”榜首,被誉为“中国最透明的基金会”。火堆公益由真爱梦想公益基金会内部孵化的独立团队创建并运营,是一个为公益创变π提供专业服务的平台,帮助初创NGO、有公益梦想的个人或团体公益梦想连接资源、提供公益咨询服务、帮助公众筹款、促进公益人的发展。
| 项目预算 | 备注 | 预算金额 |
|---|---|---|
| 图书 | 58,750.00 元 | |
| 书架 | 15,000.00 元 | |
| 书架运费 | 5,000.00 元 | |
| 图书角配件 | 1,000.00 元 | |
| 2年图书角执行与项目推广 | 12,750.00 元 | |
| 行政管理费(按8%提取) | 7,500.00 元 | |
| 项目总预算 | 100,000.00 元 |
| 项目预算 | 备注 | 预算金额 |
|---|---|---|
| 图书 | 58,750.00 元 | |
| 书架 | 15,000.00 元 | |
| 书架运费 | 5,000.00 元 | |
| 图书角配件 | 1,000.00 元 | |
| 2年图书角执行与项目推广 | 12,750.00 元 | |
| 行政管理费(按8%提取) | 7,500.00 元 | |
| 项目总预算 | 100,000.00 元 | |
表格里的备注信息,可在电脑上查看。
您的捐赠票据,将由发起机构“上海真爱梦想公益基金会”负责开具。如需领取捐赠票据,请在匿名捐赠时填写申请票据,或者注册登录后到个人中心申请票据。
客服咨询
QQ:2139452761
电话:021-60146234-8019
合作咨询
王晶晶(业务合作)021-60146234-8033 邮箱:jingjing.wang@lianquan.org
张亚妮(客服咨询)021-60146234-8019 邮箱:yani.zhang@lianquan.org
联劝网
公益时是由阿里巴巴公益基金会发起的衡量志愿服务时长和公益行为价值的计量单位,由志愿服务(公益)时和其他类型公益时组成。
目前3小时公益、阿里巴巴公益、支付宝公益、联劝网等互联网公益平台共同使用《公益时评定准则》。
爱心公众通过参与各个公益项目存储公益时并积累信用,让公益行动可记录可分享可激励,共同推动中国公益慈善事业发展。
用户通过互联网平台为公益项目捐款,每捐款一次获得0.1公益时。每天通过各个公益平台捐款上限0.5公益时。
您将授权姓名、手机号、捐款项目、捐款机构、捐款时间等同步至3小时公益平台为您记录公益时,并可以访问3小时公益平台查看总公益时并领取权益。同时授权联劝网平台为您在本平台记录公益时。