

青田县和谐之星敬老院是一家向社会弱势人群开放的敬老院,自2007年由民间捐资成立,开办至今已17年有余。敬老院为入住的无依无靠的孤寡老人、流浪汉和残障人士在生活、住宿、护理等方面提供无偿服务。
爱心人士为和谐之星敬老院制作的视频:
和谐之星敬老院 原‘鸟巢’形状建筑在2019年拆除,并经县委县政府研究决定,在原址重建。本项目总用地面积为6714.5㎡,总建筑面积为7074.0㎡,设计床位198张,主要包括老年人用房、行政办公用房及附属用房。
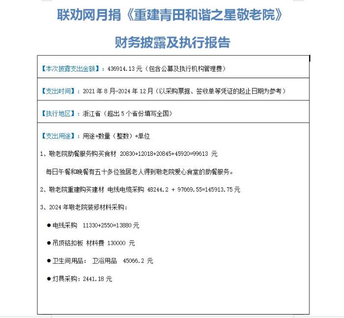
这次所募集的资金,将用于支持青田县和谐之星敬老院能持续为老人、弱势群体提供服务。除目前装修需使用的部分资金,其它的将长期规划在为困难人群提供帮扶,为社区高龄独居老人提供助餐服务等。因此向公众发起募捐额度为100万元.
青田县和谐之星敬老院所秉承的“承担风雨,共享阳光”的公益精神,无论是孤寡的白发长者,还是残障人士和残障儿童,都受到了敬老院义工的爱心关怀和照护。从喂食到洗浴,从无声的伴随到提供洁净的房间,这一切展现的不仅是物质的给予,更是精神上的呵护与对生命的尊重。
和谐之星敬老院的故事始于2007年,开院以来,敬老院的成员增长迅速,囊括了跨越近九十年代的群体。空间日渐拥挤,院方于2010年在黄放口村西岸扩建新址,打造出了充满活力的生态养老院——“鸟巢”。2011年,入住人员迎来了新家,这不仅是一所住所,更是果蔬共生的绿色家园。
为了让院民家人们吃到健康绿色的食品,敬老院创办“以农养慈,农慈共进,建慈促农”的模式,开展了无公害农业种植和科技养殖的项目, 在饮食上很大程度地实现了自给自足。
受到这股爱心力量的感染,社区、志愿者、入住人员以及爱心人士在这里共建了一个和谐家园。
敬老院得到了各地爱心人士和领导的关注。省市县各大媒体也多次报道敬老院的事迹。敬老院先后获得各类奖项殊荣,并被慈善中国授予‘慈善中国爱心基地’称号。
2020年7月15日上午,青田县和谐之星敬老院新院建设项目奠基仪式隆重举行!同时主体工程于2024年4月验收通过,目前正在装修中。
众人拾柴火焰高,愿您继续关注支持青田县和谐之星敬老院的工作,为这一份公益慈善事业助力! 感谢您的捐赠!
月捐预算 | 备注 | 预算金额 |
---|---|---|
装修费用 | 分为3个支出: ①15万元:装修材料,包括涂料、地板、窗帘、灯具等; ②10万元:人工费用,包括装修工人的工资; ③10万元:家具及设备 | 350,000.00 元 |
帮扶资金 | 分为3个支出: ①10万元:医疗费用,为老人和弱势群体提供基本医疗服务; ②20万元:日常用品,包括床上用品、衣物、卫生用品、护理产品等; ③5万元:活动费用,为院民组织活动所需费用 | 350,000.00 元 |
助餐服务 | 分为3个支出: ①15万元:食物采购:为高龄独居老人提供助餐服务所需的食材费用; ②5万元:配送服务,助餐服务的运输与配送成本; ③5万元:运营费用,包括志愿者补贴、交通费用等 | 250,000.00 元 |
公募管理费 | 总筹款的5% | 50,000.00 元 |
月捐总预算 | 1,000,000.00 元 |
月捐预算 | 备注 | 预算金额 |
---|---|---|
装修费用 | 分为3个支出: ①15万元:装修材料,包括涂料、地板、窗帘、灯具等; ②10万元:人工费用,包括装修工人的工资; ③10万元:家具及设备 | 350,000.00 元 |
帮扶资金 | 分为3个支出: ①10万元:医疗费用,为老人和弱势群体提供基本医疗服务; ②20万元:日常用品,包括床上用品、衣物、卫生用品、护理产品等; ③5万元:活动费用,为院民组织活动所需费用 | 350,000.00 元 |
助餐服务 | 分为3个支出: ①15万元:食物采购:为高龄独居老人提供助餐服务所需的食材费用; ②5万元:配送服务,助餐服务的运输与配送成本; ③5万元:运营费用,包括志愿者补贴、交通费用等 | 250,000.00 元 |
公募管理费 | 总筹款的5% | 50,000.00 元 |
月捐总预算 | 1,000,000.00 元 |
表格里的备注信息,可在电脑上查看。
青田县和谐之星敬老院是一家向社会弱势人群开放的敬老院,自2007年由民间捐资成立,开办至今已17年有余。敬老院为入住的无依无靠的孤寡老人、流浪汉和残障人士在生活、住宿、护理等方面提供无偿服务。
爱心人士为和谐之星敬老院制作的视频:
和谐之星敬老院 原‘鸟巢’形状建筑在2019年拆除,并经县委县政府研究决定,在原址重建。本项目总用地面积为6714.5㎡,总建筑面积为7074.0㎡,设计床位198张,主要包括老年人用房、行政办公用房及附属用房。
这次所募集的资金,将用于支持青田县和谐之星敬老院能持续为老人、弱势群体提供服务。除目前装修需使用的部分资金,其它的将长期规划在为困难人群提供帮扶,为社区高龄独居老人提供助餐服务等。因此向公众发起募捐额度为100万元.
青田县和谐之星敬老院所秉承的“承担风雨,共享阳光”的公益精神,无论是孤寡的白发长者,还是残障人士和残障儿童,都受到了敬老院义工的爱心关怀和照护。从喂食到洗浴,从无声的伴随到提供洁净的房间,这一切展现的不仅是物质的给予,更是精神上的呵护与对生命的尊重。
和谐之星敬老院的故事始于2007年,开院以来,敬老院的成员增长迅速,囊括了跨越近九十年代的群体。空间日渐拥挤,院方于2010年在黄放口村西岸扩建新址,打造出了充满活力的生态养老院——“鸟巢”。2011年,入住人员迎来了新家,这不仅是一所住所,更是果蔬共生的绿色家园。
为了让院民家人们吃到健康绿色的食品,敬老院创办“以农养慈,农慈共进,建慈促农”的模式,开展了无公害农业种植和科技养殖的项目, 在饮食上很大程度地实现了自给自足。
受到这股爱心力量的感染,社区、志愿者、入住人员以及爱心人士在这里共建了一个和谐家园。
敬老院得到了各地爱心人士和领导的关注。省市县各大媒体也多次报道敬老院的事迹。敬老院先后获得各类奖项殊荣,并被慈善中国授予‘慈善中国爱心基地’称号。
2020年7月15日上午,青田县和谐之星敬老院新院建设项目奠基仪式隆重举行!同时主体工程于2024年4月验收通过,目前正在装修中。
众人拾柴火焰高,愿您继续关注支持青田县和谐之星敬老院的工作,为这一份公益慈善事业助力! 感谢您的捐赠!
月捐预算 | 备注 | 预算金额 |
---|---|---|
装修费用 | 分为3个支出: ①15万元:装修材料,包括涂料、地板、窗帘、灯具等; ②10万元:人工费用,包括装修工人的工资; ③10万元:家具及设备 | 350,000.00 元 |
帮扶资金 | 分为3个支出: ①10万元:医疗费用,为老人和弱势群体提供基本医疗服务; ②20万元:日常用品,包括床上用品、衣物、卫生用品、护理产品等; ③5万元:活动费用,为院民组织活动所需费用 | 350,000.00 元 |
助餐服务 | 分为3个支出: ①15万元:食物采购:为高龄独居老人提供助餐服务所需的食材费用; ②5万元:配送服务,助餐服务的运输与配送成本; ③5万元:运营费用,包括志愿者补贴、交通费用等 | 250,000.00 元 |
公募管理费 | 总筹款的5% | 50,000.00 元 |
月捐总预算 | 1,000,000.00 元 |
月捐预算 | 备注 | 预算金额 |
---|---|---|
装修费用 | 分为3个支出: ①15万元:装修材料,包括涂料、地板、窗帘、灯具等; ②10万元:人工费用,包括装修工人的工资; ③10万元:家具及设备 | 350,000.00 元 |
帮扶资金 | 分为3个支出: ①10万元:医疗费用,为老人和弱势群体提供基本医疗服务; ②20万元:日常用品,包括床上用品、衣物、卫生用品、护理产品等; ③5万元:活动费用,为院民组织活动所需费用 | 350,000.00 元 |
助餐服务 | 分为3个支出: ①15万元:食物采购:为高龄独居老人提供助餐服务所需的食材费用; ②5万元:配送服务,助餐服务的运输与配送成本; ③5万元:运营费用,包括志愿者补贴、交通费用等 | 250,000.00 元 |
公募管理费 | 总筹款的5% | 50,000.00 元 |
月捐总预算 | 1,000,000.00 元 |
表格里的备注信息,可在电脑上查看。
联劝网
公益时是由阿里巴巴公益基金会发起的衡量志愿服务时长和公益行为价值的计量单位,由志愿服务(公益)时和其他类型公益时组成。
目前3小时公益、阿里巴巴公益、支付宝公益、联劝网等互联网公益平台共同使用《公益时评定准则》。
爱心公众通过参与各个公益项目存储公益时并积累信用,让公益行动可记录可分享可激励,共同推动中国公益慈善事业发展。
用户通过互联网平台为公益项目捐款,每捐款一次获得0.1公益时。每天通过各个公益平台捐款上限0.5公益时。
您将授权姓名、手机号、捐款项目、捐款机构、捐款时间等同步至3小时公益平台为您记录公益时,并可以访问3小时公益平台查看总公益时并领取权益。同时授权联劝网平台为您在本平台记录公益时。