17
1月
2024年10月到12月份月捐项目服务情况反馈
2024年10月份以来,“为希望代言:HOPE学堂助力中职生自尊自立月捐计划“主要服务了两部分职校学生,一部分是四川国际标榜职业学院五年一贯制的学生,另一部分是西安4所技职学校的学生。以下分别简述:
标榜五年一贯制学生应用戏剧团体活动:9月份标榜五年一贯制的负责校长找到我们,希望为五年一贯制两个班级的学生开展一些更丰富的成长性服务,经过10月份的两次沟通,以及与五年一贯制两个班级学生的见面宣讲,有18名学生报名参加了本学期的应用戏剧团体活动,每周三晚上6:50-8:50(有时到9:30)开展2-2.5小时的团体活动,12月24日增加了一次内部演出准备,截至12月25日,共计开展了10次连续的应剧团体活动。
本期活动的参与者来自两个年级的不同班级,因此前期我们用了2次活动去建立同学们对本团体的安全感和彼此的熟悉度,从第3次开始,我们在进行基本的剧场身体练习的同时,开始了邀请同学们讲述自身故事,逐步深入运用生命河、雕塑剧场、音乐等讨论成长故事的历程。最后,同学们形成了3个小组讲述自己成长故事的小剧目,分别是:刻板压抑的教育、背后议论甚至欺凌的同学关系、学习中的躺平,三个主题。12月24日,我们邀请同学们一起将自己的故事做成了故事盒子,并进行了简单的排演,25日晚同学们邀请了自己信任的朋友共10多名一起来看三组小演出,并进行了简单的交流。经过本期活动,大部分参与学生都表示自己体验到开心,而且对于初中时期经历的打压和被排斥的同学关系有了一些释怀,很多同学表示自己更敢于表达了,也开始跟之前不熟悉的同学建立了友好关系,在校园中相遇时打招呼等;很多同学表示,希望下学期还能继续这样的活动。
西安技职学校社工服务支持:受西安雁塔区检察院的邀请,HOPE学堂为西安4所技职学校服务的司法社工开展应用戏剧的支持工作,10月份以来,HOPE学堂在线上为司法社工进行了应用戏剧方法指引开展团体活动的线上指导,12月19-22日,HOPE学堂戏剧导师去到线下直接为四所学校参与活动的学生开展了戏剧工作坊,从故事演绎到排演,希望同学们在剧场中表达自己的经历与思考。
已签肖像授权协议
标榜五年一贯制学生应用戏剧团体活动:9月份标榜五年一贯制的负责校长找到我们,希望为五年一贯制两个班级的学生开展一些更丰富的成长性服务,经过10月份的两次沟通,以及与五年一贯制两个班级学生的见面宣讲,有18名学生报名参加了本学期的应用戏剧团体活动,每周三晚上6:50-8:50(有时到9:30)开展2-2.5小时的团体活动,12月24日增加了一次内部演出准备,截至12月25日,共计开展了10次连续的应剧团体活动。
本期活动的参与者来自两个年级的不同班级,因此前期我们用了2次活动去建立同学们对本团体的安全感和彼此的熟悉度,从第3次开始,我们在进行基本的剧场身体练习的同时,开始了邀请同学们讲述自身故事,逐步深入运用生命河、雕塑剧场、音乐等讨论成长故事的历程。最后,同学们形成了3个小组讲述自己成长故事的小剧目,分别是:刻板压抑的教育、背后议论甚至欺凌的同学关系、学习中的躺平,三个主题。12月24日,我们邀请同学们一起将自己的故事做成了故事盒子,并进行了简单的排演,25日晚同学们邀请了自己信任的朋友共10多名一起来看三组小演出,并进行了简单的交流。经过本期活动,大部分参与学生都表示自己体验到开心,而且对于初中时期经历的打压和被排斥的同学关系有了一些释怀,很多同学表示自己更敢于表达了,也开始跟之前不熟悉的同学建立了友好关系,在校园中相遇时打招呼等;很多同学表示,希望下学期还能继续这样的活动。
西安技职学校社工服务支持:受西安雁塔区检察院的邀请,HOPE学堂为西安4所技职学校服务的司法社工开展应用戏剧的支持工作,10月份以来,HOPE学堂在线上为司法社工进行了应用戏剧方法指引开展团体活动的线上指导,12月19-22日,HOPE学堂戏剧导师去到线下直接为四所学校参与活动的学生开展了戏剧工作坊,从故事演绎到排演,希望同学们在剧场中表达自己的经历与思考。
已签肖像授权协议
全文
收起
25
9月
项目下线申请说明
广东省岭南教育慈善基金会于2022年3月11日在联劝网平台上线项目为希望代言:HOPE学堂助力中职生自尊自立月捐计划,至2024年9月25日共募得善款217889.52元,现已执行86350.99元,尚余131538.53元待执行。本项目公募合作单位为上海联劝公益基金会。
由于项目执行团队合作期结束,现计划于下月停止本项目筹款,余下善款将继续执行直到资金使用完毕。如有疑问,可联系广东省岭南教育慈善基金会进行反馈。
由于项目执行团队合作期结束,现计划于下月停止本项目筹款,余下善款将继续执行直到资金使用完毕。如有疑问,可联系广东省岭南教育慈善基金会进行反馈。
全文
收起
25
5月
剧润心灵,身体表达中探索自我
为了促进职校学生的沟通表达与成长,HOPE学堂在本季度分别受两个伙伴单位邀请为72名师生开展协力营活动。
1、“剧润心灵”夏令营活动
为开阔职校学生视野,培养职校学生沟通表达能力和向内向外的探索能力,5月12日至19日,中国发展研究基金会与广东省岭南教育慈善基金会·HOPE学堂专项基金(以下简称HOPE学堂)合作开展的2024“剧润心灵”夏令营活动在北京成功举办。
来自中国发展研究基金会“赢未来:职业教育提升计划”试点校(成都汽车职业技术学校、广州市信息技术职业学校、威宁县中等职业学校、赫章县中等职业学校、织金县中等职业学校)的30名师生度过了充实而有意义的一周。
本次活动以中职学生的学习背景、成长困扰与需求为设计起点,采取应用戏剧体验与北京经典景点游学相结合的方式,开启了一段以“游”探古今,以“剧”润成长的夏令营之旅。在前3天的剧场活动里,营员们做了很多剧场游戏让身体“松绑”,摘下生活中的标签,打破人际的边界,彼此接纳与熟悉。彼此熟悉后,营员们开始建立团队关系。每次出游探访后,营员们都会结合游历见闻,通过「身体雕塑形象练习」记录“游后感”。工作坊后期,老师带领营员们为最后的演出做准备。在最后两天,大家围坐在一起,分享小物品和自己的故事,继而以小组为单位生发出属于自己的生命故事。闭营仪式上,师生们围绕“美好的回忆”“续写深刻的回忆”“防不胜防”“成长之旅”“蜕变的旅程”5个主题进行分组演绎,把成长过程中遇到的感悟很深的小事通过戏剧表达了出来。
2、关系中探索自我
5月25日,受到广州市青年文化宫的邀请,HOPE学堂为42名职校学生进行了心理健康为主题的戏剧工作坊。工作坊围绕自我的行动与情绪,通过身体练习和空间探索,体验剧场中的故事与情绪。也带领同学们探索关系中的自我,重构戏剧中的关系,体验自我角色与身体觉察。工作坊后,我们开展了与同学们的剧场面对面交流沙龙,本次沙龙聚焦高校戏剧相关社团学生骨干对个人成长、舞台表演、戏剧创作等方面的需求,探索心理服务、教育戏剧与社会工作的融合发展和实际应用。
1、“剧润心灵”夏令营活动
为开阔职校学生视野,培养职校学生沟通表达能力和向内向外的探索能力,5月12日至19日,中国发展研究基金会与广东省岭南教育慈善基金会·HOPE学堂专项基金(以下简称HOPE学堂)合作开展的2024“剧润心灵”夏令营活动在北京成功举办。
来自中国发展研究基金会“赢未来:职业教育提升计划”试点校(成都汽车职业技术学校、广州市信息技术职业学校、威宁县中等职业学校、赫章县中等职业学校、织金县中等职业学校)的30名师生度过了充实而有意义的一周。
本次活动以中职学生的学习背景、成长困扰与需求为设计起点,采取应用戏剧体验与北京经典景点游学相结合的方式,开启了一段以“游”探古今,以“剧”润成长的夏令营之旅。在前3天的剧场活动里,营员们做了很多剧场游戏让身体“松绑”,摘下生活中的标签,打破人际的边界,彼此接纳与熟悉。彼此熟悉后,营员们开始建立团队关系。每次出游探访后,营员们都会结合游历见闻,通过「身体雕塑形象练习」记录“游后感”。工作坊后期,老师带领营员们为最后的演出做准备。在最后两天,大家围坐在一起,分享小物品和自己的故事,继而以小组为单位生发出属于自己的生命故事。闭营仪式上,师生们围绕“美好的回忆”“续写深刻的回忆”“防不胜防”“成长之旅”“蜕变的旅程”5个主题进行分组演绎,把成长过程中遇到的感悟很深的小事通过戏剧表达了出来。
2、关系中探索自我
5月25日,受到广州市青年文化宫的邀请,HOPE学堂为42名职校学生进行了心理健康为主题的戏剧工作坊。工作坊围绕自我的行动与情绪,通过身体练习和空间探索,体验剧场中的故事与情绪。也带领同学们探索关系中的自我,重构戏剧中的关系,体验自我角色与身体觉察。工作坊后,我们开展了与同学们的剧场面对面交流沙龙,本次沙龙聚焦高校戏剧相关社团学生骨干对个人成长、舞台表演、戏剧创作等方面的需求,探索心理服务、教育戏剧与社会工作的融合发展和实际应用。
全文
收起
31
12月
HOPE学堂2023年10-12月月报|为2023画上句号
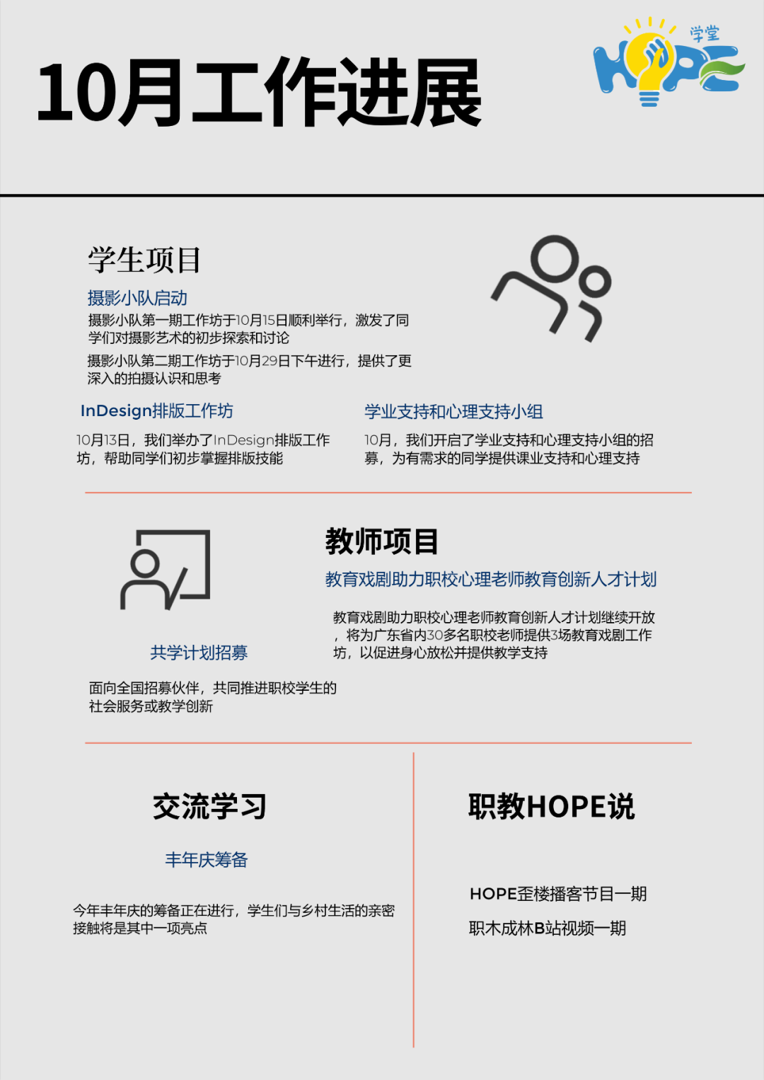
10月,HOPE学堂成功举办了两次工作坊,参与者通过实践拍摄并分享了身边的事物。此外,还开展了InDesign排版工作坊,帮助大家掌握了书籍和杂志的排版技能。同时,HOPE学堂也开启了补习小组和心理支持小组的招募,为有需求的学生提供学术和个人支持。
HOPE学堂为职校老师开放了教育戏剧工作坊的参与机会,并启动了新的共学计划,招募同行者。在筹备丰年庆活动中,HOPE学堂计划进行职业教育分享、戏剧影像放映和讨论会等活动。志愿者们在参与多个项目中发挥了重要作用,如播客节目“HOPE歪楼”和B站视频栏目,及其筹备和执行工作坊,协助组织活动等,为职校师生提供了更多交流和学习的机会。
11月,我们的摄影工作坊于11月19日举办了成果展,13名学生展示了TA们对不同职业从业者的拍摄和采访成果。在文学写作方面,我们和志愿者一起完成了职校生杂志《野麦》的排版和封面设计,该杂志已经寄给了参与编辑的志愿者和投稿作者。影子剧社在11月启动了新一轮招募,并成功举办了三次戏剧工作坊,和学生通过戏剧活动深入交流和共同学习。
我们还组织了一系列职业探访活动,包括气候桌游和共益设计公司的参访。11月起,HOPE学堂开始支持学生发起行动和活动。
HOPE学堂11月24日为清远工贸职业技术学校的教师开展了为期三天的教育戏剧培训。
此外,我们还参与了丰年庆活动,其中包括与来自不同地区学生的交流。
12月,影子剧社举行了四次戏剧工作坊。HOPE学堂识玩社的学生们访问了满天星公益图书馆凤阳分馆,参加了以社会工作为主题的职业分享活动。
卡布奇诺同学组织了城市漫游活动,探索永庆坊和荔湾湖公园,职校生AI素养项目也在12月开启了招募,小日同学发起的线上创意写作工作坊也顺利启动。
HOPE学堂为中职心理老师举办了教育戏剧工作坊。同时,教育戏剧师资培训项目也在12月底成功招募了20名参与者。
如果你对HOPE学堂的活动有任何想法、建议或疑问,欢迎添加小助手草莓(微信hopecaomei)进行咨询。
HOPE学堂为职校老师开放了教育戏剧工作坊的参与机会,并启动了新的共学计划,招募同行者。在筹备丰年庆活动中,HOPE学堂计划进行职业教育分享、戏剧影像放映和讨论会等活动。志愿者们在参与多个项目中发挥了重要作用,如播客节目“HOPE歪楼”和B站视频栏目,及其筹备和执行工作坊,协助组织活动等,为职校师生提供了更多交流和学习的机会。
11月,我们的摄影工作坊于11月19日举办了成果展,13名学生展示了TA们对不同职业从业者的拍摄和采访成果。在文学写作方面,我们和志愿者一起完成了职校生杂志《野麦》的排版和封面设计,该杂志已经寄给了参与编辑的志愿者和投稿作者。影子剧社在11月启动了新一轮招募,并成功举办了三次戏剧工作坊,和学生通过戏剧活动深入交流和共同学习。
我们还组织了一系列职业探访活动,包括气候桌游和共益设计公司的参访。11月起,HOPE学堂开始支持学生发起行动和活动。
HOPE学堂11月24日为清远工贸职业技术学校的教师开展了为期三天的教育戏剧培训。
此外,我们还参与了丰年庆活动,其中包括与来自不同地区学生的交流。
12月,影子剧社举行了四次戏剧工作坊。HOPE学堂识玩社的学生们访问了满天星公益图书馆凤阳分馆,参加了以社会工作为主题的职业分享活动。
卡布奇诺同学组织了城市漫游活动,探索永庆坊和荔湾湖公园,职校生AI素养项目也在12月开启了招募,小日同学发起的线上创意写作工作坊也顺利启动。
HOPE学堂为中职心理老师举办了教育戏剧工作坊。同时,教育戏剧师资培训项目也在12月底成功招募了20名参与者。
如果你对HOPE学堂的活动有任何想法、建议或疑问,欢迎添加小助手草莓(微信hopecaomei)进行咨询。
全文
收起
8
10月
HOPE学堂2023年8-9月月报|创造一个新的「家」
【职校生夏令营】
暑期,不少学生选择做兼职挣钱,或抓紧时间准备升学。8月底,赶在学生开学之前,我们办了为期四天的夏令营,来自广州市内外的19名职校学生参与了此次夏令营活动。
学生们观看电影并展开讨论,尝试诗歌拼贴,前往支持残障伙伴就业的手心咖啡参访,在“价值拍卖会”中讨论彼此对工作的期待,分享每个人的故事与状态,也探访了几位从事不同工作、身处不同生活状态的嘉宾,还在村子里的公共空间学习做陶瓷……在彼此陪伴中,我们看见自己的成长。
【职涯探索】
9月,大家开学返校了,我们组织了一次爬山活动,和同学们开启新的学期。9月23日,飞鸿和俊华为学生们带来了一场丰富有趣的做书工作坊,不仅介绍了出版的历史,还分享了TA们做的诸多出版实践。这次工作坊也为我们的杂志制作提供了许多灵感,接下来我们就会继续尝试排版、设计啦!
不少学生和我们一样,从老家来到广州这座城市学习、生活,家人并不在身边。中秋这天,学生和志愿者一共20多人,聚在一起做冰皮月饼、喝茶、聊天、玩桌游。也许不是每个人的家都承载着温暖的记忆,那么,希望我们能慢慢创造一个新的“家”吧。
【教师项目】
为了更好地开展教师支持,暑假期间HOPE学堂教师项目组针对两次培训的反馈,对工作坊的内容和开展方式进行了调整。
这两个月主要对教师培训的工作进行反思与经验总结,并准备下一期的培训开展。
【99公益日】
2023年99公益日期间(截至2023年9月9日21:30),HOPE学堂共筹得善款132,614.82元。其中,腾讯公益平台“点亮职校生希望”项目筹得善款66,125.18元,达成筹款目标的26.1%,共有2,132人次捐款,有至少54人发起“一起捐”;同时,联劝网平台“在剧场重识职校生”项目筹得善款66,489.64元,达成筹款目标的39.09%,共有约900人次捐款,有至少20人发起“爱扑满”(类似于“一起捐”)。
所筹善款将用于开展各项学生活动,项目执行进展将于腾讯公益“点亮职校生希望”项目界面及联劝网平台“在剧场重识职校生”项目界面进行更新,同时欢迎大家关注HOPE学堂公众号、视频号,或添加小助手草莓(微信号:hopecaomei),了解与监督服务开展动态,也有机会报名未来的线下分享会或志愿工作等。
8、9月,HOPE学堂与多家机构、团体展开交流学习。
关注职业教育的播客”HOPE歪楼“在8月和9月共发布两期节目:
HOPE歪楼vol.20|一线社工:学生的成长缠绕着我的成长
HOPE歪楼 x 职想 | 十五:我想从职校学生的角度,做一档新的播客
更多内容请移步HOPE学堂公众号查看。欢迎联系小助手草莓微信hopecaomei交流!
暑期,不少学生选择做兼职挣钱,或抓紧时间准备升学。8月底,赶在学生开学之前,我们办了为期四天的夏令营,来自广州市内外的19名职校学生参与了此次夏令营活动。
学生们观看电影并展开讨论,尝试诗歌拼贴,前往支持残障伙伴就业的手心咖啡参访,在“价值拍卖会”中讨论彼此对工作的期待,分享每个人的故事与状态,也探访了几位从事不同工作、身处不同生活状态的嘉宾,还在村子里的公共空间学习做陶瓷……在彼此陪伴中,我们看见自己的成长。
【职涯探索】
9月,大家开学返校了,我们组织了一次爬山活动,和同学们开启新的学期。9月23日,飞鸿和俊华为学生们带来了一场丰富有趣的做书工作坊,不仅介绍了出版的历史,还分享了TA们做的诸多出版实践。这次工作坊也为我们的杂志制作提供了许多灵感,接下来我们就会继续尝试排版、设计啦!
不少学生和我们一样,从老家来到广州这座城市学习、生活,家人并不在身边。中秋这天,学生和志愿者一共20多人,聚在一起做冰皮月饼、喝茶、聊天、玩桌游。也许不是每个人的家都承载着温暖的记忆,那么,希望我们能慢慢创造一个新的“家”吧。
【教师项目】
为了更好地开展教师支持,暑假期间HOPE学堂教师项目组针对两次培训的反馈,对工作坊的内容和开展方式进行了调整。
这两个月主要对教师培训的工作进行反思与经验总结,并准备下一期的培训开展。
【99公益日】
2023年99公益日期间(截至2023年9月9日21:30),HOPE学堂共筹得善款132,614.82元。其中,腾讯公益平台“点亮职校生希望”项目筹得善款66,125.18元,达成筹款目标的26.1%,共有2,132人次捐款,有至少54人发起“一起捐”;同时,联劝网平台“在剧场重识职校生”项目筹得善款66,489.64元,达成筹款目标的39.09%,共有约900人次捐款,有至少20人发起“爱扑满”(类似于“一起捐”)。
所筹善款将用于开展各项学生活动,项目执行进展将于腾讯公益“点亮职校生希望”项目界面及联劝网平台“在剧场重识职校生”项目界面进行更新,同时欢迎大家关注HOPE学堂公众号、视频号,或添加小助手草莓(微信号:hopecaomei),了解与监督服务开展动态,也有机会报名未来的线下分享会或志愿工作等。
8、9月,HOPE学堂与多家机构、团体展开交流学习。
关注职业教育的播客”HOPE歪楼“在8月和9月共发布两期节目:
HOPE歪楼vol.20|一线社工:学生的成长缠绕着我的成长
HOPE歪楼 x 职想 | 十五:我想从职校学生的角度,做一档新的播客
更多内容请移步HOPE学堂公众号查看。欢迎联系小助手草莓微信hopecaomei交流!
全文
收起
26
8月
HOPE学堂2023年7月月报 | 盛夏在剧场相遇
【职校生戏剧】
7月,影子剧社开始进入到演出准备的最后阶段。7月初,社员们通过工作坊、一对一的讲述、画画分享等各种方式进行剧本的文本创作,在集训的开始前完成了剧本整体的框架。
7月9日,影子剧社开始为期6天的集训,社员们在工作坊中逐步完成文本创作和动作编排,文本和创作启于生活,源于自身,是社员们过往的经历、未来的想象。在集训期间,社员们加紧完善创作与排练,大家同吃同住,紧密生活在一起,彼此也建立了更深的关系。
影子剧社于7月15日、16日在广州公演2场,于7月20日、21日、22日在深圳公演3场,共吸引了约500名观众。现场就职校生的身份、职校生的出路、职校生戏剧实验剧场等问题进行探讨。
【职涯探索】
夏天当然离不开冰饮,美食小组的同学担任工作坊带领者,开展了一次饮品工作坊。各式各样的冰饮在碰撞中生长,吸溜——
7月8日,我们去到一家做动物救助工作的机构探访。看到猫猫,同学们兴奋不已。在几分钟的亲密接触之后,大家围坐在一起,听机构的工作人员分享动物保护相关的知识以及TA们自身的职业选择。
暑假期间,同学们兼职的兼职,回家的回家,我们则在短暂的休息过后,开始了夏令营的筹备工作,期待在8月和同学们重聚。
【职校生协力营】
2023年7月15日-19日,HOPE学堂在广州市开展5天以职涯探索为主题的职校生协力营活动,共有16名凉山农校学生、1名凉山教育局职成科老师以及2名凉山农校执教老师参与,以期助力凉山州培养更多高素质技术技能人才,促进教育资源共建共享,推动跨区域教育教学交流。
【传播倡导】
关注职业教育的播客”HOPE歪楼“在6月发布一期节目:
HOPE歪楼 vol.18 | 机器换人背景下,职业教育还有更多可能吗?
更多内容,请移步HOPE学堂公众号查看。欢迎联系HOPE学堂小助手草莓微信hopecaomei交流!
7月,影子剧社开始进入到演出准备的最后阶段。7月初,社员们通过工作坊、一对一的讲述、画画分享等各种方式进行剧本的文本创作,在集训的开始前完成了剧本整体的框架。
7月9日,影子剧社开始为期6天的集训,社员们在工作坊中逐步完成文本创作和动作编排,文本和创作启于生活,源于自身,是社员们过往的经历、未来的想象。在集训期间,社员们加紧完善创作与排练,大家同吃同住,紧密生活在一起,彼此也建立了更深的关系。
影子剧社于7月15日、16日在广州公演2场,于7月20日、21日、22日在深圳公演3场,共吸引了约500名观众。现场就职校生的身份、职校生的出路、职校生戏剧实验剧场等问题进行探讨。
【职涯探索】
夏天当然离不开冰饮,美食小组的同学担任工作坊带领者,开展了一次饮品工作坊。各式各样的冰饮在碰撞中生长,吸溜——
7月8日,我们去到一家做动物救助工作的机构探访。看到猫猫,同学们兴奋不已。在几分钟的亲密接触之后,大家围坐在一起,听机构的工作人员分享动物保护相关的知识以及TA们自身的职业选择。
暑假期间,同学们兼职的兼职,回家的回家,我们则在短暂的休息过后,开始了夏令营的筹备工作,期待在8月和同学们重聚。
【职校生协力营】
2023年7月15日-19日,HOPE学堂在广州市开展5天以职涯探索为主题的职校生协力营活动,共有16名凉山农校学生、1名凉山教育局职成科老师以及2名凉山农校执教老师参与,以期助力凉山州培养更多高素质技术技能人才,促进教育资源共建共享,推动跨区域教育教学交流。
【传播倡导】
关注职业教育的播客”HOPE歪楼“在6月发布一期节目:
HOPE歪楼 vol.18 | 机器换人背景下,职业教育还有更多可能吗?
更多内容,请移步HOPE学堂公众号查看。欢迎联系HOPE学堂小助手草莓微信hopecaomei交流!
全文
收起