3
3月
北京三知季报|第22期
详细季报内容,请关注【请叫我北京三知】公众号阅看,
也可直接复制打开该链接:https://mp.weixin.qq.com/s/hX_Rf8h_dt5OTx5pAAcY6w
速览看点:
世界儿童日 |《中国流动人口子女发展报告2025》发布
每年的11月20日是世界儿童日。本次报告更新,放弃了在往年报告基础上进行局部更新的写法,尝试通过与AI(Google Gemini)的对话,引入新的视角和洞察,超越了以往简单的「流动」与「留守」二分法,对受人口流动影响的儿童群体进行了更细致的类型划分。从而能够精准识别不同家庭资源和政策环境下(如「升学受阻型」、「困境边缘化型」)儿童的脆弱性与发展潜力。
行动 | 多场图书市集、线下推广
线下推广即是传播,更是吸引伙伴加入的契机。通过伙伴们的现场推荐和讲述分享,捐赠人更能了解微澜在做什么、如何更好地支持和服务孩子。在市集,伙伴们、捐赠人、其他支持关注者彼此之间可以建立更深的链接。
也可直接复制打开该链接:https://mp.weixin.qq.com/s/hX_Rf8h_dt5OTx5pAAcY6w
速览看点:
世界儿童日 |《中国流动人口子女发展报告2025》发布
每年的11月20日是世界儿童日。本次报告更新,放弃了在往年报告基础上进行局部更新的写法,尝试通过与AI(Google Gemini)的对话,引入新的视角和洞察,超越了以往简单的「流动」与「留守」二分法,对受人口流动影响的儿童群体进行了更细致的类型划分。从而能够精准识别不同家庭资源和政策环境下(如「升学受阻型」、「困境边缘化型」)儿童的脆弱性与发展潜力。
行动 | 多场图书市集、线下推广
线下推广即是传播,更是吸引伙伴加入的契机。通过伙伴们的现场推荐和讲述分享,捐赠人更能了解微澜在做什么、如何更好地支持和服务孩子。在市集,伙伴们、捐赠人、其他支持关注者彼此之间可以建立更深的链接。
全文
收起
23
1月
邀请 | 流动儿童公益组织图谱绘制
详细内容及参与方式见:
https://mp.weixin.qq.com/s/w5aNK6xTASqrWDvxzBAa7w
(公众号搜索 请叫我北京三知,2025年12月15日推文)
2024年,民政部联合21部分印发《加强流动儿童关爱保护行动方案》。如今,流动儿童公益领域内,谁在继续行动,怎么行动,站在流动儿童公益领域来思考“变化”,我们想更新完善《流动儿童公益组织图谱》,欢迎大家来一起共创。
十年前,我们(原新公民计划)曾组织整理和发布第一份《流动儿童教育公益组织图谱(2016)》,呼吁公众关注流动儿童教育环境,让领域内的组织机构能够“看清”彼此,产生连结,让社会“看见”流动儿童教育领域现状,开展行动。图谱中,根据机构当时的使命和项目重心,将NGO分类呈现在家庭、学校、社会三个场域中,并且明确了各个组织所针对的流动儿童年龄阶段。此外,图谱也将综合支持、志愿者组织、内容&产品服务、资助型基金会纳入名录,以便查阅。2018年,我们与资助者圆桌论坛、千禾社区基金会联合发起“流动儿童教育公益组织调查”,撰写发布了《2018流动儿童教育领域扫描报告》。报告中,我们认为每一个孩子都应该能够跟父母生活在一起;在此基础之上,儿童的成长需要一个安全的环境,这样的环境依赖于家庭、学校和校外环境共同来构建;再来是教育以及高质量教育的发展需求。将流动儿童教育公益组织的回应策略归纳为研究与政策倡议、直接办学、开办社区活动中心和将教育产品递送到学校或社区四类。
https://mp.weixin.qq.com/s/w5aNK6xTASqrWDvxzBAa7w
(公众号搜索 请叫我北京三知,2025年12月15日推文)
2024年,民政部联合21部分印发《加强流动儿童关爱保护行动方案》。如今,流动儿童公益领域内,谁在继续行动,怎么行动,站在流动儿童公益领域来思考“变化”,我们想更新完善《流动儿童公益组织图谱》,欢迎大家来一起共创。
十年前,我们(原新公民计划)曾组织整理和发布第一份《流动儿童教育公益组织图谱(2016)》,呼吁公众关注流动儿童教育环境,让领域内的组织机构能够“看清”彼此,产生连结,让社会“看见”流动儿童教育领域现状,开展行动。图谱中,根据机构当时的使命和项目重心,将NGO分类呈现在家庭、学校、社会三个场域中,并且明确了各个组织所针对的流动儿童年龄阶段。此外,图谱也将综合支持、志愿者组织、内容&产品服务、资助型基金会纳入名录,以便查阅。2018年,我们与资助者圆桌论坛、千禾社区基金会联合发起“流动儿童教育公益组织调查”,撰写发布了《2018流动儿童教育领域扫描报告》。报告中,我们认为每一个孩子都应该能够跟父母生活在一起;在此基础之上,儿童的成长需要一个安全的环境,这样的环境依赖于家庭、学校和校外环境共同来构建;再来是教育以及高质量教育的发展需求。将流动儿童教育公益组织的回应策略归纳为研究与政策倡议、直接办学、开办社区活动中心和将教育产品递送到学校或社区四类。
全文
收起
7
1月
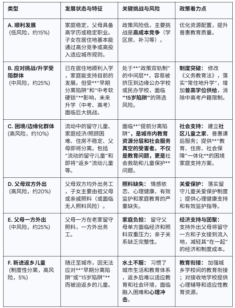
中国流动人口子女发展报告(2025)
报告目录:
第一章 群体画像:生活在居住地,权利在户籍地
1.1 规模与挑战:不可忽视的中国未来主体
1.2 细分群体:低龄流动人口子女与六大类型解析
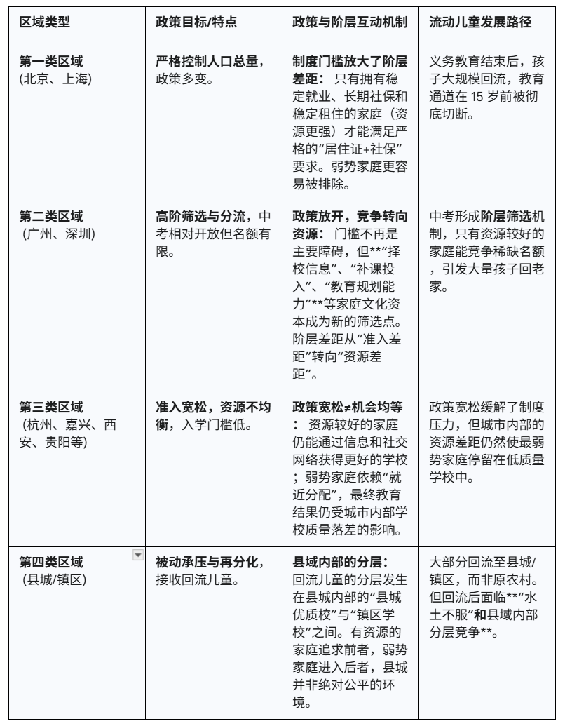
1.3 身份困境:政策与阶层差异如何塑造孩子的命运
第二章 成长的关卡:全生命周期中的四次“劝退”
2.1 0-2岁:起点的分离——照料门槛
2.2 6-9岁:隐性的分化——教育质量门槛
2.3 10-12岁:理性的回撤——升学预期门槛(核心痛点)
2.4 15岁:终极的锁定——决定命运的户籍门槛
第三章 资源错配:公共服务跟不上人口流动
3.1 人口迁入地:高成本与供给滞后
3.2 人口迁出地:资源再集中与家庭的私有成本转嫁
3.3 家庭支持的真空:团聚的社会底座缺失
第四章 政策建议:构建“服务随人走”的保障体系
4.1 制度突破:消除身份限制,保障升学权利
4.2 资源规划:实施“人地钱挂钩”的刚性约束
4.3 机会监测:建立综合指数,评估政策公平性
4.4 社会支持:扩大儿童托育和课后服务供给
4.5 社会力量的有效介入:公益行动的三个关键机制
结语:重塑发展格局——以人为本的城镇化
全文内容详见:
公众号请叫我北京三知推文《世界儿童日 | 弥合身份鸿沟、促进家庭团聚 —— 中国流动人口子女发展报告2025》(2025年11月20日)
链接:https://mp.weixin.qq.com/s/-3eOh29y4sS31pfCkJcNrg
第一章 群体画像:生活在居住地,权利在户籍地
1.1 规模与挑战:不可忽视的中国未来主体
1.2 细分群体:低龄流动人口子女与六大类型解析
1.3 身份困境:政策与阶层差异如何塑造孩子的命运
第二章 成长的关卡:全生命周期中的四次“劝退”
2.1 0-2岁:起点的分离——照料门槛
2.2 6-9岁:隐性的分化——教育质量门槛
2.3 10-12岁:理性的回撤——升学预期门槛(核心痛点)
2.4 15岁:终极的锁定——决定命运的户籍门槛
第三章 资源错配:公共服务跟不上人口流动
3.1 人口迁入地:高成本与供给滞后
3.2 人口迁出地:资源再集中与家庭的私有成本转嫁
3.3 家庭支持的真空:团聚的社会底座缺失
第四章 政策建议:构建“服务随人走”的保障体系
4.1 制度突破:消除身份限制,保障升学权利
4.2 资源规划:实施“人地钱挂钩”的刚性约束
4.3 机会监测:建立综合指数,评估政策公平性
4.4 社会支持:扩大儿童托育和课后服务供给
4.5 社会力量的有效介入:公益行动的三个关键机制
结语:重塑发展格局——以人为本的城镇化
全文内容详见:
公众号请叫我北京三知推文《世界儿童日 | 弥合身份鸿沟、促进家庭团聚 —— 中国流动人口子女发展报告2025》(2025年11月20日)
链接:https://mp.weixin.qq.com/s/-3eOh29y4sS31pfCkJcNrg
全文
收起
7
11月
北京三知季报|第21期
完整季报内容详见公众号【请叫我北京三知】推文。(链接:https://mp.weixin.qq.com/s/PYiMuVNL2Ybtpb8oR1siGw)
季报节选:
亲爱的朋友,
2025的最后一个秋日,问冬日好!今年下半年气候变化依旧很大,北方下了好几场雨。一场秋雨一场寒,转眼间,全国各地都要入冬了。第三季度,北京三知我们依旧持续地面向公众、公益伙伴、研究者、媒体记者,以“避免分离、促进团聚”为主题,发出行动倡议。7月和8月,微澜的校园馆处于暑期闭馆,8所社区馆照常开放;57所校园馆在9月新学期恢复开馆。2025年第三季度,微澜图书馆共计为11869位读者提供图书借阅66121册次,整理受捐和购买并录入新馆藏11605册,502位志愿者登记服务1418次共计8244.5小时。这背后离不开每一位支持和参与伙伴的努力。暑期,微澜的伙伴们在北京和深圳参与了三场市集。大家带着微澜文创甚至自己的物品,有的伙伴和孩子一起围上围裙,向陌生人分享公益,介绍流动儿童和推荐微澜图书馆。7月,在成都和深圳的伙伴先后发起了《风起前的蒲公英》点映。伙伴们一起观影、一起逛博物馆、一起交流分享儿童文学等活动,让暑假充满了创意。暑假,郑州1馆和北京39馆两所小型图书馆撤馆。
暑期,很多伙伴参与了各馆新学期的开馆整备和馆舍升级活动。大家打包、拆包、上架、盘点,筛选下架的图书,安装书架,上架新书,设置图书展示区。伙伴们动作麻利,常常在繁复的劳动中进入心流状态。整个暑假,昆明3所图书馆完成了紧急搬家及更换合作学校的工作。昆明6馆需要紧急搬家时,伙伴们在24小时内完成了新旧图书馆的切换。就像志愿者白娴婷在值班日志中写的「新馆就像量身定做似的,所有书架放进去无比贴合,空空的教室在图书上架后那一刻一下子有了精气神。内心是满足的,也许就是这样。」尽管有很多遗憾,但辛勤的劳动和参与的热情,为新学期开了好头。
让流动有希望:
第三季度,北京三知我们依然持续地面向公众、公益伙伴、研究者、媒体记者,以“避免分离、促进团聚”为主题,发出行动倡议。
在宏观研究方面,机构总干事魏佳羽参加“流动的中国”研究网络于8月10-11日在深圳举办线下交流会,以《深圳流动人口子女发展现状》为题进行了主题分享,一些主要数据:1. 在深圳,只有30%的流动人口子女与父母“在一起”(随迁到深圳居住);2. 约20万0-3岁的留守儿童,母亲在深圳打工;3. 2022年初三在读的深圳流动儿童中,只有26%能够在深圳升入公办普高。
在行动研究方面,机构总干事魏佳羽与广州广天(一线工作人员+兼职+社区家长)开展项目合作(资助并且参与共同行动),协助凌塘村及周边城中村的流动家庭申请积分入学,争取广州市公办学位,积极关注流动人口家庭将留守的孩子带来广州入读民办学校(小学或初中)的案例。议题伙伴们也在不断深入了解不同类型的流动家庭是如何做出让孩子随迁或留守决策的,分析流动家庭进行子女教育决策的因由和脉络;以求帮助流动人口社区行动者更好地倡导政策,关注流动儿童教育需求,推动教育资源合理分配,促进家庭团聚与社会融合。
季报节选:
亲爱的朋友,
2025的最后一个秋日,问冬日好!今年下半年气候变化依旧很大,北方下了好几场雨。一场秋雨一场寒,转眼间,全国各地都要入冬了。第三季度,北京三知我们依旧持续地面向公众、公益伙伴、研究者、媒体记者,以“避免分离、促进团聚”为主题,发出行动倡议。7月和8月,微澜的校园馆处于暑期闭馆,8所社区馆照常开放;57所校园馆在9月新学期恢复开馆。2025年第三季度,微澜图书馆共计为11869位读者提供图书借阅66121册次,整理受捐和购买并录入新馆藏11605册,502位志愿者登记服务1418次共计8244.5小时。这背后离不开每一位支持和参与伙伴的努力。暑期,微澜的伙伴们在北京和深圳参与了三场市集。大家带着微澜文创甚至自己的物品,有的伙伴和孩子一起围上围裙,向陌生人分享公益,介绍流动儿童和推荐微澜图书馆。7月,在成都和深圳的伙伴先后发起了《风起前的蒲公英》点映。伙伴们一起观影、一起逛博物馆、一起交流分享儿童文学等活动,让暑假充满了创意。暑假,郑州1馆和北京39馆两所小型图书馆撤馆。
暑期,很多伙伴参与了各馆新学期的开馆整备和馆舍升级活动。大家打包、拆包、上架、盘点,筛选下架的图书,安装书架,上架新书,设置图书展示区。伙伴们动作麻利,常常在繁复的劳动中进入心流状态。整个暑假,昆明3所图书馆完成了紧急搬家及更换合作学校的工作。昆明6馆需要紧急搬家时,伙伴们在24小时内完成了新旧图书馆的切换。就像志愿者白娴婷在值班日志中写的「新馆就像量身定做似的,所有书架放进去无比贴合,空空的教室在图书上架后那一刻一下子有了精气神。内心是满足的,也许就是这样。」尽管有很多遗憾,但辛勤的劳动和参与的热情,为新学期开了好头。
让流动有希望:
第三季度,北京三知我们依然持续地面向公众、公益伙伴、研究者、媒体记者,以“避免分离、促进团聚”为主题,发出行动倡议。
在宏观研究方面,机构总干事魏佳羽参加“流动的中国”研究网络于8月10-11日在深圳举办线下交流会,以《深圳流动人口子女发展现状》为题进行了主题分享,一些主要数据:1. 在深圳,只有30%的流动人口子女与父母“在一起”(随迁到深圳居住);2. 约20万0-3岁的留守儿童,母亲在深圳打工;3. 2022年初三在读的深圳流动儿童中,只有26%能够在深圳升入公办普高。
在行动研究方面,机构总干事魏佳羽与广州广天(一线工作人员+兼职+社区家长)开展项目合作(资助并且参与共同行动),协助凌塘村及周边城中村的流动家庭申请积分入学,争取广州市公办学位,积极关注流动人口家庭将留守的孩子带来广州入读民办学校(小学或初中)的案例。议题伙伴们也在不断深入了解不同类型的流动家庭是如何做出让孩子随迁或留守决策的,分析流动家庭进行子女教育决策的因由和脉络;以求帮助流动人口社区行动者更好地倡导政策,关注流动儿童教育需求,推动教育资源合理分配,促进家庭团聚与社会融合。
全文
收起
31
8月
我们牵手告别的夏天 | 三知季报第20期
完整季报内容(可关注公众号“请叫我北京三知”):
https://mp.weixin.qq.com/s/wxsNeiGhQT3FUjXm7T4fPQ
亲爱的朋友们,
在这个多雨开启的秋季,向你问好!转眼2025年已经过了一大半,又将迎来新学期开学。在上半年里,有71个微澜图书馆日常开放运营,覆盖4.9万注册读者,开放超过3100天。超过1000位志愿者参与了运营工作,平均每人参与近5.5次,付出时间31.6小时。毕业季时,北京三知推出了「北京市流动儿童小升初参考手册」,希望能给到面临升学择校的家长同学们一些鼓励希望和参考。如果你想更了解中国流动人口现状,也欢迎你了解我们梳理的「事实与数据2025」以及「流动人口子女教育领域回顾2024」。在微澜的图书馆里,志愿者、读者、校长教师,一切都用书籍联结了起来。「这里没有KPI、没有上级」,我们只因为共同对图书的热爱相聚。夏天或许满是离别,但是我们的联结将不会断绝。
【三知工作进展】
六一|中国流动人口子女现状·事实和数据2025
2025年北京高考数据
6月结束的2025年北京高考,报名总人数为7.89万人,其中非京籍高中毕业生约0.24万人。2025年参加北京高考的学生对应于2013年小学入学的学生,当年北京小学一年级在校学生总数为16.61万人,其中北京籍学生为9.11万人,非京籍学生为7.5万人。
中国流动人口子女教育领域回顾 2024
一文回顾2024年关于中国流动人口子女教育的真实数据、政策动态、报告研究及重要事件。让我们共同关注流动儿童的成长,了解流动儿童教育问题!
2025年北京市流动儿童小升初参考手册
这是一份提供给城市务工人员家庭的参考手册,希望本手册可以为流动家庭提供更多的信息。手册包含北京三知负责人魏佳羽基于多年观察和研究工作整理出的相关信息,以及原“返乡追踪”项目主管何冉梳理撰写的《和孩子们“谈一谈”关于初中的那些人和事儿》。
https://mp.weixin.qq.com/s/wxsNeiGhQT3FUjXm7T4fPQ
亲爱的朋友们,
在这个多雨开启的秋季,向你问好!转眼2025年已经过了一大半,又将迎来新学期开学。在上半年里,有71个微澜图书馆日常开放运营,覆盖4.9万注册读者,开放超过3100天。超过1000位志愿者参与了运营工作,平均每人参与近5.5次,付出时间31.6小时。毕业季时,北京三知推出了「北京市流动儿童小升初参考手册」,希望能给到面临升学择校的家长同学们一些鼓励希望和参考。如果你想更了解中国流动人口现状,也欢迎你了解我们梳理的「事实与数据2025」以及「流动人口子女教育领域回顾2024」。在微澜的图书馆里,志愿者、读者、校长教师,一切都用书籍联结了起来。「这里没有KPI、没有上级」,我们只因为共同对图书的热爱相聚。夏天或许满是离别,但是我们的联结将不会断绝。
【三知工作进展】
六一|中国流动人口子女现状·事实和数据2025
2025年北京高考数据
6月结束的2025年北京高考,报名总人数为7.89万人,其中非京籍高中毕业生约0.24万人。2025年参加北京高考的学生对应于2013年小学入学的学生,当年北京小学一年级在校学生总数为16.61万人,其中北京籍学生为9.11万人,非京籍学生为7.5万人。
中国流动人口子女教育领域回顾 2024
一文回顾2024年关于中国流动人口子女教育的真实数据、政策动态、报告研究及重要事件。让我们共同关注流动儿童的成长,了解流动儿童教育问题!
2025年北京市流动儿童小升初参考手册
这是一份提供给城市务工人员家庭的参考手册,希望本手册可以为流动家庭提供更多的信息。手册包含北京三知负责人魏佳羽基于多年观察和研究工作整理出的相关信息,以及原“返乡追踪”项目主管何冉梳理撰写的《和孩子们“谈一谈”关于初中的那些人和事儿》。
全文
收起
1
6月
中国流动人口子女现状 | 事实和数据2025
六一儿童节当天,我们发布了《中国流动人口子女现状 | 事实和数据2025》。基于国家统计局第七次全国人口普查数据,《2020年,中国人口普查年鉴》及历次人口普查和调查数据中关于中国儿童人口的描述分析,国家统计局、联合国儿童基金会、联合国人口基金联合发布《2020年中国儿童人口状况:事实与数据》,以及2013年-2024年《教育统计数据》、《全国教育事业发展统计公报》、《农民工监测调查报告》 、《国民经济和社会发展统计公报》《2023年全国教育事业发展简明统计分析》,以及北京、上海、广州、广东、江苏、浙江等2020人口普查年鉴年鉴数据整理。
全文详见:https://mp.weixin.qq.com/s/EkOvvTFr5s5VWDQR_hf1jg
(公众号请叫我北京三知推文)
全文详见:https://mp.weixin.qq.com/s/EkOvvTFr5s5VWDQR_hf1jg
(公众号请叫我北京三知推文)
全文
收起