28
5月
联劝网月捐《方舟多加生命关怀项目》 财务披露及执行报告
感谢爱心网友的支持,项目已执行完毕。现向网友公布项目整体情况,财务披露等详细内容将在近期发布。
本项目筹款2,247,797.09元,支出合计2,247,797.09元(含管理费)。方舟多加生命关怀项目旨在为癌症儿童、病友家庭以及晚期癌症患者等提供全面的公益慈善服务。项目累计帮助2000多个家庭,举办了一千多次的关怀活动,志愿服务超过两千人次,关怀服务对象累计四万余人次。
本项目筹款2,247,797.09元,支出合计2,247,797.09元(含管理费)。方舟多加生命关怀项目旨在为癌症儿童、病友家庭以及晚期癌症患者等提供全面的公益慈善服务。项目累计帮助2000多个家庭,举办了一千多次的关怀活动,志愿服务超过两千人次,关怀服务对象累计四万余人次。
全文
收起
11
10月
2024年第3季度爱心反馈
2024年第三季度,方舟的各项服务进展顺利。期间,方舟关怀捐赠的第二个安宁病房——温州市中心医院的“方舟安宁小屋”正式启动。此外,方舟成功举办了“舞出不一样的你”生命教育夏令营,并陪伴了一对来上海手术的俄罗斯母女。在社会倡导方面,方舟继续创新,在成功举办健步行之后,再次将健身与公益相结合,推出了“爱心伸展”公益普拉提活动。在常规服务方面,安宁病房的温馨陪伴日、方舟喜乐会、瑞金医院移动学堂等项目稳步推进,我们为一对90岁高龄的老人举办了一场“爱的告白会”。方舟致力于通过永续关怀,将爱传递给更多有需要的人.
方舟杨高路小家病童与家长在志愿者老师们教导下相互道爱,志愿者老师们给病童家庭带来快乐的学习体验,比学校的范围还要好。
方舟新华小家的志愿者老师们用爱心引导与陪伴,用心准备手工课,病童与家长一起完成,在完成作品过程中,让家长发现孩子的到手能力强与孩子的优秀点,让亲子关系更加亲密。
方舟康桥小家家长们跟志愿者老师们倾诉着孩子治疗过程中的艰辛与艰难,老师们的定期探访关怀让这些艰难的家庭在这陌生的城市有家人般的亲切。
特别感动的是,每逢节日,总是能收到曾经居住在方舟之家的病患儿童家长们的问候,他们用爱心和行动鼓励着正在方舟之家暂住的病患家庭。
方舟之家常收到许多爱心生活物资,非常感谢一直以来的默默支持!
2024年截至9月30日,方舟多加生命关怀和方舟之家项目累计支出善款1248176.87元
方舟杨高路小家病童与家长在志愿者老师们教导下相互道爱,志愿者老师们给病童家庭带来快乐的学习体验,比学校的范围还要好。
方舟新华小家的志愿者老师们用爱心引导与陪伴,用心准备手工课,病童与家长一起完成,在完成作品过程中,让家长发现孩子的到手能力强与孩子的优秀点,让亲子关系更加亲密。
方舟康桥小家家长们跟志愿者老师们倾诉着孩子治疗过程中的艰辛与艰难,老师们的定期探访关怀让这些艰难的家庭在这陌生的城市有家人般的亲切。
特别感动的是,每逢节日,总是能收到曾经居住在方舟之家的病患儿童家长们的问候,他们用爱心和行动鼓励着正在方舟之家暂住的病患家庭。
方舟之家常收到许多爱心生活物资,非常感谢一直以来的默默支持!
2024年截至9月30日,方舟多加生命关怀和方舟之家项目累计支出善款1248176.87元
全文
收起
13
7月
2024年第2季度爱心反馈
2024年第二季度,方舟各项服务进展顺利。本季度,方舟开始在新华医院儿科病房提供志愿服务。护士节期间,方舟爱心志愿者亲手烘焙了可口的饼干送至瑞金医院、新华医院、临汾路街道社区卫生服务中心和迎博社区卫生服务中心,慰问辛苦工作的医生和护士们。我们也在重病患儿德德的床前,为她特别举办了“最美小天使”的颁奖典礼,让德德在回老家前留下了美好的回忆。瑞金医院移动学堂第二季度的课程中,在爱和梦想的主题外,特别加入了环保内容。每次志愿者都为住院的孩子们和家长们带去欢乐与坚强前行的动力。此外,方舟志愿者能力建设也在稳步推行中。本季度,我们邀请了上海市安宁疗护管理中心专家组组长施永兴教授,为志愿者们带来以“生与死的艺术对话”为主题的培训。在社会倡导方面,方舟与SICF团队合作,举办了“跨越:方舟公益健步行”活动,让更多人了解方舟服务的重症患儿及安宁患者群体,了解方舟永续关怀的理念。
方舟之家持续为患重病得儿童家庭提供住宿及关怀服务,学堂的老师每周都准时到小家为孩子上精心准备的课程,父亲节邀请家长们一起过节,倾听父亲的心声,学堂老师助力小朋友带爸妈看海的心愿,同时也收到很多爱心人士捐赠的生活物资,特别是之前在方舟之家居住过的家长,在自己的家庭并不富裕的情况,六一儿童节前让方舟代他们为孩子们准备一些礼物或者食品,这份爱心真的可贵!
方舟之家持续为患重病得儿童家庭提供住宿及关怀服务,学堂的老师每周都准时到小家为孩子上精心准备的课程,父亲节邀请家长们一起过节,倾听父亲的心声,学堂老师助力小朋友带爸妈看海的心愿,同时也收到很多爱心人士捐赠的生活物资,特别是之前在方舟之家居住过的家长,在自己的家庭并不富裕的情况,六一儿童节前让方舟代他们为孩子们准备一些礼物或者食品,这份爱心真的可贵!
全文
收起
7
4月
2024年1季度爱心反馈
2024年第一季度,方舟各项服务进展顺利。本季度,位于上海浦东新区迎博社区卫生服务中心的方舟儿童安宁小屋正式投入使用,标志着方舟勇于承担社会责任,勇于将方舟之家的温度和爱心复制到医院中,让每一位末期疾病患儿都能在亲人的陪伴下,舒适、有尊严地度过生命的最后阶段的决心。在临汾路街道社区卫生服务中心的志愿者大会上,方舟获得了“2023年度最佳公益伙伴”的殊荣,方舟志愿者杜健华也获得了“2023年度最佳志愿者”的称号。此外,方舟良善市集的发展更具规模化,两场以“地球拥抱日”和“万物生长”为主题的活动分别在静安区MOHO MALL和金融街购物中心进行。方舟还在新春之际举办了“为爱健步行”,感动更多健康人群通过锻炼身体的方式,参与公益。方舟之家在志愿和学堂老师们的陪伴之下,一起吃春节团圆饭、到公园春游、每周的方舟学堂课程仍然是孩子们期待的活动,同时也收到了学堂老师、平和学校三年级学生和各界爱心人士捐款的粮油米面、生活物资等。
全文
收起
8
1月
2023第三季度爱心报告
2023年方舟之家接待家庭84个,2023年方舟小家约8个孩子离世。
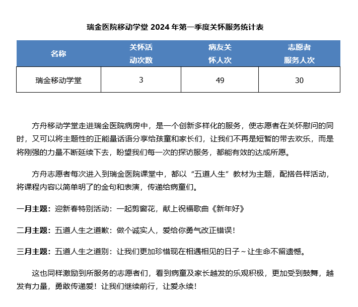
方舟移动学堂走进瑞金医院病房中,是一个创新多样化的服务,使志愿者在关怀慰问的同时,又可以将主题性的正能量话语分享给孩童和家长们,让我们不再是短暂的带去欢乐,而是将刚强的力量不断延续下去。方舟志愿者每次进入到瑞金医院课堂中,以“五道人生”教材为主题,配搭各样活动,将课程内容以简单明了的金句和表演,传递给病童们。
10月份的主题是:谢谢你,我爱你,我们邀请小丑演员为小朋友们带来精彩的表演,学堂老师以欢乐课堂让大家勇敢表达出我爱你;
11月份主题是:懂得感恩是一种能量,本月我们在感恩月中,让小孩子们对帮助过自己的父母朋友,献上感谢与祝福;
12月主题是元旦特别活动,让小孩子们一起使用打击乐器演唱歌曲《新年好》,通过填写心愿卡表达道爱和道谢。
2023年12月8日,方舟关怀走进了上海理工大学的课堂,为120多名大学生带来了一堂沉浸式生命教育课。课上,同学们积极参与,思考生死的意义,学会正向看待临终,并对自己今后的学习和生活有了新的看见和期待。
方舟喜乐会依然按照“五道人生”的主题设计。第四季度,志愿者们和老人谈论了爱与感恩的话题,也聊了爷爷奶奶的人生故事。爱心演员,爱心企业纷纷加入,把精彩的节目和社会爱心带到病房,带给老人们身边。
12月16日,爱德基金会方舟良善市集及圣诞演奏会在上海金融街购物中心举行。上海金融街购物中心免费提供活动的场地,15个爱心家庭和爱心企业加入义卖。孩子们带上自己的手工、书本和文具跟着爸爸妈妈一起为重病的同龄人和长辈们筹款。
12月25日方舟的两位志愿者来到社区,走进了杨奶奶的家。80多岁的奶奶年老多病,失智失能,和智力残疾低保儿子一起居住。今年年初,爷爷去世后,这个家庭各方面的担子就更重了。这几天,奶奶一直睡不好,日夜颠倒,志愿者探访的时候,瘦小的她一直裹在厚厚的被子里休息。方舟为奶奶带去了大家捐赠的奶粉,成人尿片,圣诞糖果和花束。陪同探访的居委干部说,每次走近这样的困境家庭,自己也很难过,希望有更多的爱心能涌向这群需要帮助的老人。
方舟移动学堂走进瑞金医院病房中,是一个创新多样化的服务,使志愿者在关怀慰问的同时,又可以将主题性的正能量话语分享给孩童和家长们,让我们不再是短暂的带去欢乐,而是将刚强的力量不断延续下去。方舟志愿者每次进入到瑞金医院课堂中,以“五道人生”教材为主题,配搭各样活动,将课程内容以简单明了的金句和表演,传递给病童们。
10月份的主题是:谢谢你,我爱你,我们邀请小丑演员为小朋友们带来精彩的表演,学堂老师以欢乐课堂让大家勇敢表达出我爱你;
11月份主题是:懂得感恩是一种能量,本月我们在感恩月中,让小孩子们对帮助过自己的父母朋友,献上感谢与祝福;
12月主题是元旦特别活动,让小孩子们一起使用打击乐器演唱歌曲《新年好》,通过填写心愿卡表达道爱和道谢。
2023年12月8日,方舟关怀走进了上海理工大学的课堂,为120多名大学生带来了一堂沉浸式生命教育课。课上,同学们积极参与,思考生死的意义,学会正向看待临终,并对自己今后的学习和生活有了新的看见和期待。
方舟喜乐会依然按照“五道人生”的主题设计。第四季度,志愿者们和老人谈论了爱与感恩的话题,也聊了爷爷奶奶的人生故事。爱心演员,爱心企业纷纷加入,把精彩的节目和社会爱心带到病房,带给老人们身边。
12月16日,爱德基金会方舟良善市集及圣诞演奏会在上海金融街购物中心举行。上海金融街购物中心免费提供活动的场地,15个爱心家庭和爱心企业加入义卖。孩子们带上自己的手工、书本和文具跟着爸爸妈妈一起为重病的同龄人和长辈们筹款。
12月25日方舟的两位志愿者来到社区,走进了杨奶奶的家。80多岁的奶奶年老多病,失智失能,和智力残疾低保儿子一起居住。今年年初,爷爷去世后,这个家庭各方面的担子就更重了。这几天,奶奶一直睡不好,日夜颠倒,志愿者探访的时候,瘦小的她一直裹在厚厚的被子里休息。方舟为奶奶带去了大家捐赠的奶粉,成人尿片,圣诞糖果和花束。陪同探访的居委干部说,每次走近这样的困境家庭,自己也很难过,希望有更多的爱心能涌向这群需要帮助的老人。
全文
收起
28
9月
2023第三季度爱心报告
7月
7月7日随着进入二十四节气中的第十一个节气“小暑”,上海的梅雨期进入尾声,盛夏开始。高温黄色预警,持续高温热浪都没有阻拦方舟志愿者们的爱心,大家早早地来到了迎博社区卫生服务中心,为住院患者带来了方舟特色的“小暑活力喜乐会”。
7月8日由中心职工子女组成的小志愿者团队前往“方舟小家”,开展“童梦奇缘”探访活动。“小家”是方舟关怀机构为来沪就医的重症儿童家庭提供住宿与关怀的地方。本次活动作为暑期职工子女生命教育小组的外出活动,为小志愿者们和方舟小家的小伙伴们搭起相互认识、平等交流、共同成长的桥梁。
瑞金医院儿童病房探访活动依旧进行,服务不断提升丰富性。
病童学堂活动依旧丰富多彩,老师带孩子们做游戏和手工,带家长唱歌。
8月
8月4日在迎博社区卫生服务中心举办的方舟喜乐会上感人的片段。本次活动,方舟把生命教育的理念以“五道人生”的方式融入,以“爱”为主题,鼓励老人回忆和表达。
8月5日复兴荟方舟良善市集活动,主题:让爱飞翔-点亮希望。
8月7—11日第四届方舟生命教育夏令营,方舟过去的三年暑假成功举办了生命教育夏令营,不仅让孩子们学习到了“五道人生”的真谛,更从方舟里与重病抗争的小伙伴身上学习到坚韧和勇敢!
8月18日方舟喜乐会的志愿者们中增加了几位可爱的同学。他们有的带着大提琴,有的带着竹笛,早早起床,来到了迎博社区卫生服务中心,用自己的才艺,为住院部的爷爷奶奶们带来了一场充满童趣充满爱的“音乐会”。
瑞金医院儿童病房探访活动依旧进行,服务不断提升丰富性。
病童学堂活动依旧丰富多彩,老师带孩子们做游戏和手工,带家长唱歌和话语分享。
9月
9月为期4天的99腾讯公益公益日活动,爱心人士们齐心协力,同心合意,全力以赴投入爱的力量来助力“方舟之家”和“方舟多加生命关怀”忘我的激动状态中。
9月23日是一个充满爱的日子,方舟关怀和德诚荣耀亘远团队的志愿者们群策群力,分别为迎博社区卫生服务中心安宁病房和康复病房的病人及方舟小家的患儿家庭举办了温暖的方舟德诚荣耀亘远中秋喜乐会。
瑞金医院儿童病房探访活动依旧进行,服务不断提升丰富性。
病童学堂活动依旧丰富多彩,老师带孩子们做游戏,带家长唱歌和读书会。
7月7日随着进入二十四节气中的第十一个节气“小暑”,上海的梅雨期进入尾声,盛夏开始。高温黄色预警,持续高温热浪都没有阻拦方舟志愿者们的爱心,大家早早地来到了迎博社区卫生服务中心,为住院患者带来了方舟特色的“小暑活力喜乐会”。
7月8日由中心职工子女组成的小志愿者团队前往“方舟小家”,开展“童梦奇缘”探访活动。“小家”是方舟关怀机构为来沪就医的重症儿童家庭提供住宿与关怀的地方。本次活动作为暑期职工子女生命教育小组的外出活动,为小志愿者们和方舟小家的小伙伴们搭起相互认识、平等交流、共同成长的桥梁。
瑞金医院儿童病房探访活动依旧进行,服务不断提升丰富性。
病童学堂活动依旧丰富多彩,老师带孩子们做游戏和手工,带家长唱歌。
8月
8月4日在迎博社区卫生服务中心举办的方舟喜乐会上感人的片段。本次活动,方舟把生命教育的理念以“五道人生”的方式融入,以“爱”为主题,鼓励老人回忆和表达。
8月5日复兴荟方舟良善市集活动,主题:让爱飞翔-点亮希望。
8月7—11日第四届方舟生命教育夏令营,方舟过去的三年暑假成功举办了生命教育夏令营,不仅让孩子们学习到了“五道人生”的真谛,更从方舟里与重病抗争的小伙伴身上学习到坚韧和勇敢!
8月18日方舟喜乐会的志愿者们中增加了几位可爱的同学。他们有的带着大提琴,有的带着竹笛,早早起床,来到了迎博社区卫生服务中心,用自己的才艺,为住院部的爷爷奶奶们带来了一场充满童趣充满爱的“音乐会”。
瑞金医院儿童病房探访活动依旧进行,服务不断提升丰富性。
病童学堂活动依旧丰富多彩,老师带孩子们做游戏和手工,带家长唱歌和话语分享。
9月
9月为期4天的99腾讯公益公益日活动,爱心人士们齐心协力,同心合意,全力以赴投入爱的力量来助力“方舟之家”和“方舟多加生命关怀”忘我的激动状态中。
9月23日是一个充满爱的日子,方舟关怀和德诚荣耀亘远团队的志愿者们群策群力,分别为迎博社区卫生服务中心安宁病房和康复病房的病人及方舟小家的患儿家庭举办了温暖的方舟德诚荣耀亘远中秋喜乐会。
瑞金医院儿童病房探访活动依旧进行,服务不断提升丰富性。
病童学堂活动依旧丰富多彩,老师带孩子们做游戏,带家长唱歌和读书会。
全文
收起