4
3月
结项(项目持续进行),请继续关注微澜
大家好:
2024年9月新修订的《慈善组织公开募捐管理办法》正式生效,新规要求所有公开募捐活动必须单独备案。微澜馆东计划各馆独立筹款的操作,受限于此已不再合规。2024年12月15日,微澜公众号发布推文,介绍了馆东月捐平台更换原因和时间表,详情可点击:https://mp.weixin.qq.com/s/R3h4GPVATlGKi-Qd9aL5Ng,
2024年12月31日微澜各馆独立月捐在联劝网下线,大家的月捐已自动终止,无需手动操作。
2025年1月1日,微澜各馆以一起捐形式,在腾讯公益平台筹款(合规合法,非独立项目,通过人工给各馆单独记账,以维持各馆财务独立)。
2025年春季学期已开馆,日常动态同步在微澜北京35馆工作群(如您未在群,可联系小澜weilanzhushou)。
按照相关要求,此处发布项目结项后,后续不再更新动态进展。但北京35馆还在持续运营,有关财务披露、开馆日常、执行动态,请移步微澜图书馆公众号-微澜社区-北京35馆查阅。
也可直接点击:
https://park.sanzhi.org.cn/index.php?app=group&ac=acount&id=120#info
微澜作为志愿者运营的“活”的图书馆,截至2024.12月在全国20个城市地区运营70家图书馆,馆员志愿者/馆东月捐人/馆务线上支持,长期招募。感兴趣的伙伴可以微澜图书馆公众号报名,或者直接联系小澜(微信号:weilanzhushou)。
再次谢谢大家一直以来的支持!
微澜图书馆
2025年3月4日
2024年9月新修订的《慈善组织公开募捐管理办法》正式生效,新规要求所有公开募捐活动必须单独备案。微澜馆东计划各馆独立筹款的操作,受限于此已不再合规。2024年12月15日,微澜公众号发布推文,介绍了馆东月捐平台更换原因和时间表,详情可点击:https://mp.weixin.qq.com/s/R3h4GPVATlGKi-Qd9aL5Ng,
2024年12月31日微澜各馆独立月捐在联劝网下线,大家的月捐已自动终止,无需手动操作。
2025年1月1日,微澜各馆以一起捐形式,在腾讯公益平台筹款(合规合法,非独立项目,通过人工给各馆单独记账,以维持各馆财务独立)。
2025年春季学期已开馆,日常动态同步在微澜北京35馆工作群(如您未在群,可联系小澜weilanzhushou)。
按照相关要求,此处发布项目结项后,后续不再更新动态进展。但北京35馆还在持续运营,有关财务披露、开馆日常、执行动态,请移步微澜图书馆公众号-微澜社区-北京35馆查阅。
也可直接点击:
https://park.sanzhi.org.cn/index.php?app=group&ac=acount&id=120#info
微澜作为志愿者运营的“活”的图书馆,截至2024.12月在全国20个城市地区运营70家图书馆,馆员志愿者/馆东月捐人/馆务线上支持,长期招募。感兴趣的伙伴可以微澜图书馆公众号报名,或者直接联系小澜(微信号:weilanzhushou)。
再次谢谢大家一直以来的支持!
微澜图书馆
2025年3月4日
全文
收起
20
11月
35馆3.0版重获新生,本期运营情况总结
北京35馆2.0版因所在的昌平区龙门英才学校关闭而随之休眠,在大本营伙伴们的积极努力下,已与朝阳区马泉营校区的安民学校确定了合作,并在2024年10月9日重新开馆!
本期运营情况总结如下:
统计日期:2024年10月01日 ~ 2024年10月31日
微澜北京35馆本月共开馆4天, 共服务读者126人。
共借出图书873册,借出的图书去除重复的益迪码后统计为:475册
目前馆藏图书为2479册,本月新增图书:123册,图书活跃度为:19%
注册读者共:164人,本月新增读者:18人,读者活跃度为:77%
本月开馆4天, 相对于去年同月的3天,同比增长:33%。
借阅量873册, 相对于去年同月的1958册,同比降低:55%。
借阅人数126人, 相对于去年同月的440人,同比降低:71%。
微澜各馆本月综合平均服务读者:211人,平均读者活跃度:36%, 平均图书活跃度:13%。
本期运营情况总结如下:
统计日期:2024年10月01日 ~ 2024年10月31日
微澜北京35馆本月共开馆4天, 共服务读者126人。
共借出图书873册,借出的图书去除重复的益迪码后统计为:475册
目前馆藏图书为2479册,本月新增图书:123册,图书活跃度为:19%
注册读者共:164人,本月新增读者:18人,读者活跃度为:77%
本月开馆4天, 相对于去年同月的3天,同比增长:33%。
借阅量873册, 相对于去年同月的1958册,同比降低:55%。
借阅人数126人, 相对于去年同月的440人,同比降低:71%。
微澜各馆本月综合平均服务读者:211人,平均读者活跃度:36%, 平均图书活跃度:13%。
全文
收起
27
8月
微澜北京35馆4月5月6月数据统计情况
统计日期:2024年06月01日~2024年06月30日
微澜北京35馆本月共开馆2天,共服务读者307人。
共借出图书823册,借出的图书去除重复的益迪码后统计为:671册
目前馆藏图书为1610册,本月图书活跃度为:42%
注册读者共:459人,本月读者活跃度为:67%
本月:
开馆2天,相对于前一个月的3天,环比降低:33%。
借阅量823册,相对于前一个月的1346册,环比降低:39%。
借阅人数307人,相对于前一个月的347人,环比降低:12%。
本月:
开馆2天,相对于去年同月的7天,同比降低:71%。
借阅量823册,相对于去年同月的417册,同比增长:97%。
借阅人数307人,相对于去年同月的69人,同比增长:345%。
微澜各馆本月综合平均服务读者:135人,平均读者活跃度:26%,平均图书活跃度:8%。
微澜北京35馆本月共开馆2天,共服务读者307人。
共借出图书823册,借出的图书去除重复的益迪码后统计为:671册
目前馆藏图书为1610册,本月图书活跃度为:42%
注册读者共:459人,本月读者活跃度为:67%
本月:
开馆2天,相对于前一个月的3天,环比降低:33%。
借阅量823册,相对于前一个月的1346册,环比降低:39%。
借阅人数307人,相对于前一个月的347人,环比降低:12%。
本月:
开馆2天,相对于去年同月的7天,同比降低:71%。
借阅量823册,相对于去年同月的417册,同比增长:97%。
借阅人数307人,相对于去年同月的69人,同比增长:345%。
微澜各馆本月综合平均服务读者:135人,平均读者活跃度:26%,平均图书活跃度:8%。
全文
收起
21
5月
微澜北京35馆2月-4月月捐及馆内情况反馈
微澜北京35馆数据统计情况:
1.2024.2.25-3.27开馆7天,共服务读者391人。共借出图书2493册。目前馆藏图书为3996册,本月图书活跃度为:32%,注册读者共:470人,本月读者活跃度为:83%
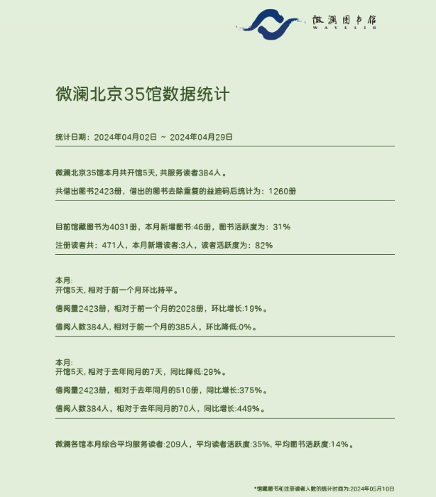
2.2024.4.2-2024.4.29开馆5天,共服务读者384人。共借出图书2423册,目前馆藏图书为4031册,本月新增图书46册,图书活跃度为31%,注册读者共:471人,本月读者活跃度为:82%
馆务例会纪要:
例会开于2024年3月11日,会议纪要如下
1.讨论图书丢失处理新规则的实施情况;
2.讨论新购置用品的情况;
3.讨论本馆志愿者较为缺乏的情况;
4.讨论心愿书单。
本次例会开于2024年4月14日,会议纪要如下:
1.回顾图书超期归还情况,图书超期现象很少且经提醒后基本很快归还;
2.讨论经费情况和下次购书计划,考虑增购科幻类图书;
3.讨论馆内不易清扫的地面情况,考虑在下个假期修整地面;
4.讨论馆内用于放置图书和绘本的空间潜力,考虑增购绘本架和桌面书架。
本次例会开于2024年5月19日,会议纪要如下:1.讨论本学期下半学期超期图书催还事宜;2.讨论馆内消耗品使用情况。
馆内服务情况:
部分服务摘要:蒋晓蕾2024-05-15 09:40至15:40在北京35馆执行日常值班,实际服务6.0小时,通勤时间3.5小时,合计耗时9.5小时。
今天到35馆值班。早高峰的时候赶来了三个志愿者老师,二(1)班没来借还书,所以感觉不太紧张。去一年级三个班讲了绘本。上周日是母亲节,今天我就给三个班都讲了《我讨厌妈妈》。这本绘本主要是从孩子的角度来看妈妈的各种行为以及妈妈对孩子的爱。孩子们刚开始听到这个书名的时候,都抢着说:“我不讨厌妈妈!”,听到故事中间的种种细节,又抢着说:“我妈妈也这样呀”。也有孩子替妈妈解释,说妈妈之所以这么做都是为了爱我们。其实,往往都是孩子愿意理解成年人,而成年人在面对孩子的时候总是自以为是。除了这本书,还在三个班分别讲了三本不同的绘本。一(3)班,《苏丹的犀角》,听完这本书,有孩子说也想去看看犀牛;一(1)班,《胡萝卜怪》,讲完这本书后,有个男孩子当时就想借这本书。我跟他说:“可以下周到图书馆借”,他立马拿出他的借书卡跟我说:“这周我都没借到喜欢的书,就把这本书借给我吧。”看着他那充满渴望的坚定眼神,我只能掏出手机直接给他进行了借书操作。一(2)班,《我的宠物大犀牛》,孩子们非常喜欢这本书,全程聚精会神的听我讲,热烈的谈论书中的情节,还时不时爆发出全场欢乐的笑声。我也把这本书推荐给了32馆,建议32馆也收录一本。虽然作为一个成年人我也没觉得这本书有那么吸引人,但孩子们既然喜欢,我就希望更多的孩子能看到,分享这份快乐。也许,只有孩子更能理解孩子吧,因为他们都住在小王子的星球上,哈哈~~~
1.2024.2.25-3.27开馆7天,共服务读者391人。共借出图书2493册。目前馆藏图书为3996册,本月图书活跃度为:32%,注册读者共:470人,本月读者活跃度为:83%
2.2024.4.2-2024.4.29开馆5天,共服务读者384人。共借出图书2423册,目前馆藏图书为4031册,本月新增图书46册,图书活跃度为31%,注册读者共:471人,本月读者活跃度为:82%
馆务例会纪要:
例会开于2024年3月11日,会议纪要如下
1.讨论图书丢失处理新规则的实施情况;
2.讨论新购置用品的情况;
3.讨论本馆志愿者较为缺乏的情况;
4.讨论心愿书单。
本次例会开于2024年4月14日,会议纪要如下:
1.回顾图书超期归还情况,图书超期现象很少且经提醒后基本很快归还;
2.讨论经费情况和下次购书计划,考虑增购科幻类图书;
3.讨论馆内不易清扫的地面情况,考虑在下个假期修整地面;
4.讨论馆内用于放置图书和绘本的空间潜力,考虑增购绘本架和桌面书架。
本次例会开于2024年5月19日,会议纪要如下:1.讨论本学期下半学期超期图书催还事宜;2.讨论馆内消耗品使用情况。
馆内服务情况:
部分服务摘要:蒋晓蕾2024-05-15 09:40至15:40在北京35馆执行日常值班,实际服务6.0小时,通勤时间3.5小时,合计耗时9.5小时。
今天到35馆值班。早高峰的时候赶来了三个志愿者老师,二(1)班没来借还书,所以感觉不太紧张。去一年级三个班讲了绘本。上周日是母亲节,今天我就给三个班都讲了《我讨厌妈妈》。这本绘本主要是从孩子的角度来看妈妈的各种行为以及妈妈对孩子的爱。孩子们刚开始听到这个书名的时候,都抢着说:“我不讨厌妈妈!”,听到故事中间的种种细节,又抢着说:“我妈妈也这样呀”。也有孩子替妈妈解释,说妈妈之所以这么做都是为了爱我们。其实,往往都是孩子愿意理解成年人,而成年人在面对孩子的时候总是自以为是。除了这本书,还在三个班分别讲了三本不同的绘本。一(3)班,《苏丹的犀角》,听完这本书,有孩子说也想去看看犀牛;一(1)班,《胡萝卜怪》,讲完这本书后,有个男孩子当时就想借这本书。我跟他说:“可以下周到图书馆借”,他立马拿出他的借书卡跟我说:“这周我都没借到喜欢的书,就把这本书借给我吧。”看着他那充满渴望的坚定眼神,我只能掏出手机直接给他进行了借书操作。一(2)班,《我的宠物大犀牛》,孩子们非常喜欢这本书,全程聚精会神的听我讲,热烈的谈论书中的情节,还时不时爆发出全场欢乐的笑声。我也把这本书推荐给了32馆,建议32馆也收录一本。虽然作为一个成年人我也没觉得这本书有那么吸引人,但孩子们既然喜欢,我就希望更多的孩子能看到,分享这份快乐。也许,只有孩子更能理解孩子吧,因为他们都住在小王子的星球上,哈哈~~~
全文
收起
20
2月
北京35馆2023.10.11~2024.1.3数据统计反馈
微澜北京35馆数据统计
统计日期:2023年10月11日~2024年01月03日
1.开馆情况:
微澜北京35馆本学期共开馆13天,共服务读者456人。
共借出图书6010册,借出的图书去除重复的益迪码后统计为:1912册
目前馆藏图书为4798册,本学期新增图书:1559册,图书活跃度为:40%
注册读者共:476人,本学期新增读者:473人,读者活跃度为:96%
本学期:
开馆13天,相对于前一个学期的36天,环比降低:64%。
借阅量6010册,相对于前一个学期的1972册,环比增长:205%。
借阅人数456人,相对于前一个学期的101人,环比增长:351%。
本学期:
开馆13天,相对于去年同学期的20天,同比降低:35%。
借阅量6010册,相对于去年同学期的636册,同比增长:845%。
借阅人数456人,相对于去年同学期的69人,同比增长:561%。
微澜各馆本学期综合平均服务读者:337人,平均读者活跃度:54%,平均图书活跃度:28%。
*馆藏图书和注册读者人数的统计时间为:2024年01月14日
2. 统计图,详见图片
3.结果说明
1)【图书活跃度】是用本期借出图书的册数(益迪码去重后),除以馆藏的图书总册数。
如馆藏4000册书,本月有被外借过的是其中400册,那图书活跃度就是10%。
有当期本馆的数据和所有分馆平均数据供参考。如结果太低,可以考虑多多发掘日常没有读者留意的书,将它们摆放在明显位置,或特意做一些推荐活动。
2)【读者活跃度】是用本期来借过书的读者数量,除以系统中的(非冻结)读者总数。
如系统内有读者1000人,本月来过图书馆借书的读者有400人,那读者活跃度就是40%。
有当期本馆的数据和所有分馆平均数据供参考。如结果太低,可以结合表格中的借阅年级和班级分布,了解哪些班级没有机会来图书馆,能否通过与老师沟通有所改善。
3)【最受欢迎图书索书号】
由于各馆的图书分类和索书号对应方式不一样,所以统计结果中只能呈现当期被借阅最多的索书号。各馆可以根据这些索书号在本馆对应的图书类别,了解本馆读者的阅读偏好。对应的行动,是可以增加这些类别的馆藏,也可以加强未排进前列的索书号格子的图书推荐。
4)【最活跃读者】的排列中,已经去掉了借阅规侧为教师卡、志愿者卡和教室图书角的读者。
5)【最受欢迎图书】呈现的是书名经过同套系合并后的处理结果。
最后,关于此表格的使用,大家可以直接分享到工作群,也可以摘选其中的部分数据分享。
数据分析最终想实现的帮助,就是【与学校/班级老师更有好的沟通】和【日常更多和更针对性地做图书推荐】。
统计日期:2023年10月11日~2024年01月03日
1.开馆情况:
微澜北京35馆本学期共开馆13天,共服务读者456人。
共借出图书6010册,借出的图书去除重复的益迪码后统计为:1912册
目前馆藏图书为4798册,本学期新增图书:1559册,图书活跃度为:40%
注册读者共:476人,本学期新增读者:473人,读者活跃度为:96%
本学期:
开馆13天,相对于前一个学期的36天,环比降低:64%。
借阅量6010册,相对于前一个学期的1972册,环比增长:205%。
借阅人数456人,相对于前一个学期的101人,环比增长:351%。
本学期:
开馆13天,相对于去年同学期的20天,同比降低:35%。
借阅量6010册,相对于去年同学期的636册,同比增长:845%。
借阅人数456人,相对于去年同学期的69人,同比增长:561%。
微澜各馆本学期综合平均服务读者:337人,平均读者活跃度:54%,平均图书活跃度:28%。
*馆藏图书和注册读者人数的统计时间为:2024年01月14日
2. 统计图,详见图片
3.结果说明
1)【图书活跃度】是用本期借出图书的册数(益迪码去重后),除以馆藏的图书总册数。
如馆藏4000册书,本月有被外借过的是其中400册,那图书活跃度就是10%。
有当期本馆的数据和所有分馆平均数据供参考。如结果太低,可以考虑多多发掘日常没有读者留意的书,将它们摆放在明显位置,或特意做一些推荐活动。
2)【读者活跃度】是用本期来借过书的读者数量,除以系统中的(非冻结)读者总数。
如系统内有读者1000人,本月来过图书馆借书的读者有400人,那读者活跃度就是40%。
有当期本馆的数据和所有分馆平均数据供参考。如结果太低,可以结合表格中的借阅年级和班级分布,了解哪些班级没有机会来图书馆,能否通过与老师沟通有所改善。
3)【最受欢迎图书索书号】
由于各馆的图书分类和索书号对应方式不一样,所以统计结果中只能呈现当期被借阅最多的索书号。各馆可以根据这些索书号在本馆对应的图书类别,了解本馆读者的阅读偏好。对应的行动,是可以增加这些类别的馆藏,也可以加强未排进前列的索书号格子的图书推荐。
4)【最活跃读者】的排列中,已经去掉了借阅规侧为教师卡、志愿者卡和教室图书角的读者。
5)【最受欢迎图书】呈现的是书名经过同套系合并后的处理结果。
最后,关于此表格的使用,大家可以直接分享到工作群,也可以摘选其中的部分数据分享。
数据分析最终想实现的帮助,就是【与学校/班级老师更有好的沟通】和【日常更多和更针对性地做图书推荐】。
全文
收起
30
11月
北京35馆第四季度情况反馈
2023-10-19记录
微澜图书馆北京35馆,2020年秋起始于北京市房山区京蓼学校,2023年秋迁至北京市昌平区龙门英才学校。距离回龙观东大街地铁站2.9公里,距离平西王府西公交站990米,校门口可停车。学校起始于2022年,校址为原昌平区消防学校的两座楼。学校目前只有20个班,400余名学生,教职员工40余名。
图书室在北楼一层左侧,面积约80平米。西、北两面墙有12个书架,东墙为6个绘本架。截于2023年10月18日,藏书5098册,累计借阅5338次。图书馆现由第二届理事会主导。每周三开馆一次。
2023年11月1日例会会议纪要如下:
1.交流本馆新址情况;
2.确认支出、收入和结余情况;
3.将财务模块交由孙秀敏理事负责。
微澜图书馆北京35馆,2020年秋起始于北京市房山区京蓼学校,2023年秋迁至北京市昌平区龙门英才学校。距离回龙观东大街地铁站2.9公里,距离平西王府西公交站990米,校门口可停车。学校起始于2022年,校址为原昌平区消防学校的两座楼。学校目前只有20个班,400余名学生,教职员工40余名。
图书室在北楼一层左侧,面积约80平米。西、北两面墙有12个书架,东墙为6个绘本架。截于2023年10月18日,藏书5098册,累计借阅5338次。图书馆现由第二届理事会主导。每周三开馆一次。
2023年11月1日例会会议纪要如下:
1.交流本馆新址情况;
2.确认支出、收入和结余情况;
3.将财务模块交由孙秀敏理事负责。
全文
收起