联劝网
首页
公募信息
物资捐赠
活动
项目
月捐
日捐
义卖
合作伙伴
获取反馈
抵税票据
资源中心
更多…
  • 义卖
  • 合作伙伴
  • 获取反馈
  • 抵税票据
  • 资源中心
  • 登录
  • |
  • 注册
  • 机构自助
联劝网
  • 首页
  • 公募信息
  • 物资捐赠
  • 活动
  • 项目
  • 月捐
  • 日捐
  • 义卖
  • 合作伙伴
  • 获取反馈
  • 抵税票据
  • 资源中心
  • 投诉建议
  • 关于我们
联劝网
执行机构: 上海复星公益基金会
备案编号:53310000501781108EA20015
统一社会信用代码:53310000501781108E
发起机构: 上海联劝公益基金会
慈善募捐 | 外滩枫泾-公益摆摊活动捐赠乡村医生健康扶贫项目  | 联劝网
救助济困 其他
外滩枫径-公益摆摊活动,捐赠款项用于乡村医生健康扶贫项目
100.00%
已募捐: ¥10,613.76
筹款起止: 2020/06/28 00:00 ~ 2020/10/31 23:59
我要评分

用微信“扫一扫”,
在微信端进行爱扑满领取。
爱扑满排行TOP5 更多排名
真真
0.10
线上捐赠支持: 支付宝、微信、和包支付
感谢182人次共捐赠10,613.76元 查看更多
  • 阿*
    0.10
  • 宁*桢
    30.00
  • 张*玺
    30.00
  • 逸*
    66.66
  • 六*
    20.00
  • I*o
    10.00
  • 张*鸣
    99.00
  • 李*林
    99.00
  • 董*晶
    99.00
活动详情
外滩枫泾-公益摆摊活动捐赠乡村医生健康扶贫项目

捐赠所得款项将会用于乡村医生健康扶贫项目


项目资金实施方案:

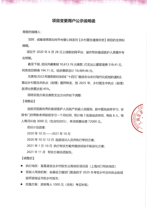
选拔贫困县优秀的基层医护人员脱产到县人民医院、县中医院进修学习,安排专门的带教老师跟班学习一个月时间,预计做3批基层进修班,每批8人,每人每月补助3000元(包含吃住行),单项预算经费72000元。

     项目计划进度:2020年10月——2021年10月

2020年10月-12月 选拨培训人员并执行帮扶方案;

2021年1月-10月 执行帮扶方案并跟进经验不断进化方案;

2021年11月  帮扶方案结项报告。

健康暖心—乡村医生健康扶贫项目

在国家卫健委扶贫办等的指导下,2017年12月,上海复星公益基金会等单位共同启动乡村医生健康扶贫项目。项目致力于服务中国农村150万乡村医生群体,通过为贫困地区培养并留住合格乡村医生,提升基层医疗卫生服务能力和可及性,从而减少因病致贫、因病返贫,助力国家脱贫攻坚和乡村振兴战略。本项目围绕守护村医、赋能村医与激励村医三大方向,通过驻点扶贫方式,开展系列帮扶行动。

​​​​​​​

主办方联系方式:
郭帅-18626009365
活动预算

暂无预算信息。

活动反馈
2025-11-06 项目预算变更用户公示说明
【乡村医生健康扶贫项目变更公示】感谢您对本项目的爱心支持!项目原计划资助基层医护人员进修,现结合政策要求调整方案:资助云南对口帮扶地区,2025 年考取乡村全科执业助理医师的10位乡村医生,每人1000元考后补贴。项目结余善款10489.46元将按新规使用,后续将定期披露进展。公示期 3 天,点击图片查看详情:
反馈
2025年11月06日 项目预算变更用户公示说明
【乡村医生健康扶贫项目变更公示】感谢您对本项目的爱心支持!项目原计划资助基层医护人员进修,现结合政策要求调整方案:资助云南对口帮扶地区,2025 年考取乡村全科执业助理医师的10位乡村医生,每人1000元考后补贴。项目结余善款10489.46元将按新规使用,后续将定期披露进展。公示期 3 天,点击图片查看详情:
开票说明

您的捐赠票据,将由发起机构“上海联劝公益基金会”负责开具。可在捐赠完成后及时申请开票,或者登录到个人中心申请票据。

联系机构

1、您的捐赠款,由“上海联劝公益基金会”负责接收。如有项目疑问等,请联系他们。

2、感谢您对上海联劝公益基金会的支持,如果您需要联系我们,请拨打021-60146234(工作日10:00——18:00)。
3、如开票遇到问题请发邮件至invoice@lianquan.org,并在邮件内提供以下信息:每笔捐赠的交易单号、发票抬头、手机号。

联系平台

客服咨询

QQ:2139452761

电话:021-60146234-8019

邮箱:kf@lianquan.org


合作咨询

王晶晶(业务合作)021-60146234-8033    邮箱:jingjing.wang@lianquan.org

张亚妮(客服咨询)021-60146234-8019    邮箱:yani.zhang@lianquan.org



客服咨询
QQ:2139452761
电话:021-60146234-8019
邮箱:kf@lianquan.org
合作咨询
王晶晶(业务合作)021-60146234-8033
邮箱:jingjing.wang@lianquan.org
张亚妮(客服咨询)021-60146234-8019
邮箱:yani.zhang@lianquan.org
评价详情
暂无留言评价,快来留言评价吧!
我要评分
评价
我要评价 >
暂无留言评价,快来留言评价吧!
联劝网
  • 阿*
    捐款 0.10 元
    5年前
  • 宁*桢
    捐款 30.00 元
    5年前
  • 张*玺
    捐款 30.00 元
    5年前
  • 逸*
    捐款 66.66 元
    5年前
  • 六*
    捐款 20.00 元
    5年前
  • I*o
    捐款 10.00 元
    5年前
  • 张*鸣
    捐款 99.00 元
    5年前
  • 李*林
    捐款 99.00 元
    5年前
  • 董*晶
    捐款 99.00 元
    5年前
  • 爱*娜
    捐款 600.00 元
    5年前
  • 福*司
    捐款 1000.00 元
    5年前
  • 刘*妹
    捐款 79.00 元
    5年前
  • 唐*
    捐款 79.00 元
    5年前
  • 蒋*燕
    捐款 79.00 元
    5年前
已收藏
未收藏
慈善募捐 | 外滩枫泾-公益摆摊活动捐赠乡村医生健康扶贫项目  | 联劝网
外滩枫径-公益摆摊活动,捐赠款项用于乡村医生健康扶贫项目
8
救助济困 其他
筹款起止: 2020-06-28 ~ 2020-10-31
活动结束: 2020/10/31 23:59
备案编号: 53310000501781108EA20015
我要评分
公众筹款目标:
¥ 10,613.76
已收到捐款:
¥ 10,613.76
尚缺:
¥0
捐赠
最新捐赠 查看更多
共捐赠10,613.76元,感谢182人次的捐助
阿*
0.10
宁*桢
30.00
张*玺
30.00
逸*
66.66
六*
20.00
线上捐赠支持: 支付宝、微信、和包支付
爱扑满排行TOP5 查看更多
真真
0.10
介绍
外滩枫泾-公益摆摊活动捐赠乡村医生健康扶贫项目

捐赠所得款项将会用于乡村医生健康扶贫项目


项目资金实施方案:

选拔贫困县优秀的基层医护人员脱产到县人民医院、县中医院进修学习,安排专门的带教老师跟班学习一个月时间,预计做3批基层进修班,每批8人,每人每月补助3000元(包含吃住行),单项预算经费72000元。

     项目计划进度:2020年10月——2021年10月

2020年10月-12月 选拨培训人员并执行帮扶方案;

2021年1月-10月 执行帮扶方案并跟进经验不断进化方案;

2021年11月  帮扶方案结项报告。

健康暖心—乡村医生健康扶贫项目

在国家卫健委扶贫办等的指导下,2017年12月,上海复星公益基金会等单位共同启动乡村医生健康扶贫项目。项目致力于服务中国农村150万乡村医生群体,通过为贫困地区培养并留住合格乡村医生,提升基层医疗卫生服务能力和可及性,从而减少因病致贫、因病返贫,助力国家脱贫攻坚和乡村振兴战略。本项目围绕守护村医、赋能村医与激励村医三大方向,通过驻点扶贫方式,开展系列帮扶行动。

​​​​​​​


主办方联系方式:
郭帅-18626009365
展开详情
收起详情
活动预算

暂无预算信息。

机构信息
执行机构
上海复星公益基金会
发起机构 详情 >
上海联劝公益基金会
统一社会信用代码:53310000501781108E
活动反馈
2025-11-06 项目预算变更用户公示说明
【乡村医生健康扶贫项目变更公示】感谢您对本项目的爱心支持!项目原计划资助基层医护人员进修,现结合政策要求调整方案:资助云南对口帮扶地区,2025 年考取乡村全科执业助理医师的10位乡村医生,每人1000元考后补贴。项目结余善款10489.46元将按新规使用,后续将定期披露进展。公示期 3 天,点击图片查看详情:
反馈
2025年11月06日 项目预算变更用户公示说明
【乡村医生健康扶贫项目变更公示】感谢您对本项目的爱心支持!项目原计划资助基层医护人员进修,现结合政策要求调整方案:资助云南对口帮扶地区,2025 年考取乡村全科执业助理医师的10位乡村医生,每人1000元考后补贴。项目结余善款10489.46元将按新规使用,后续将定期披露进展。公示期 3 天,点击图片查看详情:
评价详情
暂无留言评价,快来留言评价吧!
我要评分
评价
我要评价 >
暂无留言评价,快来留言评价吧!
发票说明

您的捐赠票据,将由发起机构“上海联劝公益基金会”负责开具。可在捐赠完成后及时申请开票,或者登录到个人中心申请票据。

展开详情
收起详情
联系我们
联系机构
1、您的捐赠款,由“上海联劝公益基金会”负责接收。如有项目疑问等,请联系他们。
2、感谢您对上海联劝公益基金会的支持,如果您需要联系我们,请拨打021-60146234(工作日10:00——18:00)。
3、如开票遇到问题请发邮件至invoice@lianquan.org,并在邮件内提供以下信息:每笔捐赠的交易单号、发票抬头、手机号。
联系平台

客服咨询

QQ:2139452761

电话:021-60146234-8019

邮箱:kf@lianquan.org


合作咨询

王晶晶(业务合作)021-60146234-8033    邮箱:jingjing.wang@lianquan.org

张亚妮(客服咨询)021-60146234-8019    邮箱:yani.zhang@lianquan.org



客服咨询
QQ:2139452761
电话:021-60146234-8019
邮箱:kf@lianquan.org
合作咨询
王晶晶(业务合作)021-60146234-8033
邮箱:jingjing.wang@lianquan.org
张亚妮(客服咨询)021-60146234-8019
邮箱:yani.zhang@lianquan.org
联系我们
电话 021-60146234-8033
QQ 2139452761
电话 投诉建议
版权所有 © 2015 ~ ???  上海联劝公益基金会    沪ICP备10030362号-4
由杭州映派科技有限公司提供技术支持
关于联劝网
服务协议 隐私政策 免责声明
权利声明 知识产权 关于我们
民政部指定的慈善组织互联网公开募捐信息平台之一
沪公网安备 沪公网安备31010102002172号
微信公众号

联劝网

联劝网
民政部指定的
慈善组织互联网公开募捐信息平台
沪公网安备 沪公网安备31010102002172号
沪ICP备10030362号-4
由杭州映派科技有限公司提供技术支持

投诉建议

   手机号:
   邮 箱:
   校验码:
点击刷新校验码
(投诉建议最多只保留1000字)
 

投诉建议

点击刷新校验码
(投诉建议最多只保留1000字)
 
提交

什么是公益时和公益时规则

公益时是由阿里巴巴公益基金会发起的衡量志愿服务时长和公益行为价值的计量单位,由志愿服务(公益)时和其他类型公益时组成。


目前3小时公益、阿里巴巴公益、支付宝公益、联劝网等互联网公益平台共同使用《公益时评定准则》。


爱心公众通过参与各个公益项目存储公益时并积累信用,让公益行动可记录可分享可激励,共同推动中国公益慈善事业发展。


用户通过互联网平台为公益项目捐款,每捐款一次获得0.1公益时。每天通过各个公益平台捐款上限0.5公益时。


您将授权姓名、手机号、捐款项目、捐款机构、捐款时间等同步至3小时公益平台为您记录公益时,并可以访问3小时公益平台查看总公益时并领取权益。同时授权联劝网平台为您在本平台记录公益时。

  • Q Q客服
  • QQ客服:2139452761
    服务时间: 工作日9:30-17:30
  • 电话客服
  • 电话客服:021-60146234-8033
    服务时间: 工作日9:30-17:30
  • 获取反馈
二维码
目录
联系我们
返回顶部
二维码
QQ客服: 2139452761
电话客服: 021-60146234-8033
服务时间: 工作日9:30-17:30

机构名称:
上海联劝公益基金会
机构性质:
公募机构
统一社会信用代码:
53310000501781108E
机构证书:
慈善组织法人登记证书
慈善组织公开募捐资格书
机构名称: 上海联劝公益基金会
机构性质: 公募机构
统一社会信用代码: 53310000501781108E
机构证书:
慈善组织法人登记证书
慈善组织公开募捐资格书
微信、支付宝等浏览器  
打开“扫一扫”,  

在手机端进行义买。  
微信、支付宝等浏览器  
打开“扫一扫”,  

在手机端进行捐赠。